考研英语一和英语二是我国硕士研究生入学考试中的两个英语科目,虽然同属英语考试范畴,但在适用专业、考试难度、题型设置及考查重点等方面存在显著差异,这些差异主要源于对不同专业考生英语能力要求的差异化设计,考生需根据自身报考专业选择对应的考试类型,并针对性备考。

从适用专业来看,英语一与英语二的划分主要基于学科门类和学位类型,英语一通常适用于学术硕士中的大部分专业,包括哲学、经济学、法学、教育学、文学、历史学、理学、工学、农学、医学、军事学、管理学、艺术学等13个学科门类中的部分专业(如临床医学、法学、工程力学等基础性、研究性较强的学科),而英语二则主要适用于专业硕士,如工商管理、公共管理、会计、审计、旅游管理、图书情报、工程管理、社会工作、艺术硕士等专业,以及部分学术硕士中应用性较强的专业(如部分高校的翻译硕士、新闻与传播硕士等),部分高校或专业允许考生在符合条件的情况下自主选择考试科目,但需以招生单位当年的招生简章为准。
在考试难度方面,英语一整体难度高于英语二,这主要体现在词汇量、语法复杂度及阅读材料的深度上,英语一要求考生掌握5500左右的词汇量,且需熟悉词根词缀、熟词僻义等高频考点;英语二则要求掌握约5000词汇,更侧重词汇的基础含义和常用搭配,语法部分,英语一对长难句结构分析(如嵌套从句、非谓语动词、倒装句等)的要求更高,阅读材料多选自国外学术期刊、评论性文章,涉及抽象概念和复杂论证;英语二阅读材料多来自报刊、杂志等生活化或实用性文本,语言风格更平实,话题贴近社会生活或职场场景,完形填空部分,英语一选项干扰性更强,上下文逻辑关系更隐蔽;英语二则更注重固定搭配和基础语法知识的运用,翻译题型差异尤为明显:英语一要求考生翻译约400词的抽象文本(如哲学、经济学论述),句子结构复杂,对语境理解能力要求高;英语二则翻译约150词的实用性段落(如产品说明、社会现象描述),侧重信息准确传达,难度相对较低。
题型设置上,两种考试的试卷结构存在部分共性,但具体考查形式和分值分布有所不同,以2025年考试大纲为例,两种考试均包含完形填空(10分)、阅读理解(40分)、翻译(15分)和写作(25分)四大部分,但各题型细节存在差异,阅读理解部分,英语一通常包含4篇传统阅读(每篇5题,共20题)和1篇新题型(7选5或段落排序,共10题);英语二则包含4篇传统阅读(每篇5题,共20题)和1篇新题型(小标题匹配或多项对应,共10题),新题型难度整体低于英语一,写作部分,英语一要求考生写一篇应用文(约100词,10分)和一篇图画作文(160-200词,15分),图画作文需对图片进行深度解读并展开论证;英语二则要求写一篇应用文(约100词,10分)和一篇图表作文(150词左右,15分),图表作文侧重描述数据变化并分析原因,论证逻辑相对直接。
从考查目标来看,英语一更强调学术英语能力,重点考查考生对复杂文本的理解、逻辑分析及学术写作能力,适合需要阅读外文文献、参与学术研究的考生;英语二则侧重应用英语能力,考查考生在真实语境中的信息获取、书面沟通及问题解决能力,更贴近职场实际需求,英语一阅读理解中的篇章可能涉及量子物理、伦理学等前沿或抽象话题,而英语二则可能聚焦环保政策、数字经济发展等社会热点。

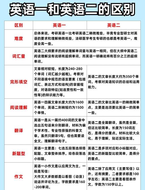
为更直观展示两种考试的区别,以下从适用范围、词汇要求、阅读材料、题型特点及难度对比五个维度进行总结:
| 对比维度 | 英语一 | 英语二 |
|---|---|---|
| 适用专业 | 学术硕士大部分专业(如哲学、工学、医学等) | 专业硕士(如MBA、MPA、会计硕士等)及部分应用型学术硕士 |
| 词汇要求 | 约5500词,侧重词义辨析和熟词僻义 | 约5000词,侧重基础词汇和常用搭配 |
| 阅读材料 | 学术期刊评论、抽象论述类文章,语言复杂 | 报刊杂志、社会生活类文本,语言平实 |
| 翻译题型 | 400词抽象文本,注重语境理解 | 150词实用段落,注重信息准确传达 |
| 整体难度 | 较高,侧重逻辑分析和学术能力 | 相对较低,侧重应用能力和信息处理 |
针对备考策略,考生需明确报考专业对应的考试类型,结合自身英语基础制定计划,英语一考生应强化长难句分析能力,积累学术类词汇,多练习抽象话题写作;英语二考生则需重点提升图表描述和数据解读能力,熟悉应用文写作模板,并通过阅读报刊文章积累实用词汇,无论选择哪种考试,夯实词汇基础、提升阅读速度和准确率都是取得高分的关键。
相关问答FAQs
-
问:所有学术硕士都必须考英语一吗?
答:并非绝对,大部分学术硕士专业初试考英语一,但部分应用型较强的学术硕士(如翻译硕士、新闻与传播硕士等)可能考英语二,具体需以招生单位当年公布的招生专业目录为准。
(图片来源网络,侵删) -
问:英语一和英语二的写作评分标准有何不同?
答:英语一图画作文更注重思想深度和论证逻辑,要求考生能准确提炼图片寓意并展开辩证分析;英语二图表作文则侧重数据描述的准确性和原因分析的合理性,强调信息的客观呈现,对语言复杂度要求略低。
