文博思齐教育

  • 教育学学硕考博难度与前景如何?

    教育学学硕考博难度与前景如何?

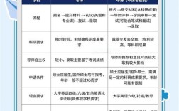
    教育学学硕考博是许多教育学专业学生继续深造的重要选择,其过程、价值及发展路径需要从多个维度综合分析,从整体来看,教育学学硕考博既是对学术能力的深度锤炼,也是职业发展的重要跳板,但同时也伴随着较高的时间成本和竞争压力,考博的价值与意义教育学学...

    2026-04-19
    2 0 0
  • 1 / 1
  • 1