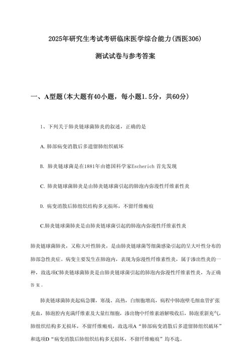
哈尔滨医科大学作为国内知名的医学高等学府,其博士研究生入学考试的真题一直是备考者关注的焦点,这些真题不仅反映了学校对博士研究生选拔的标准,也揭示了学科领域的重点研究方向和前沿动态,通过对哈尔滨医科大学考博真题的分析,可以帮助考生更好地把握复习方向,提高备考效率。

哈尔滨医科大学的考博真题通常分为专业课和外语两部分,专业课的命题范围主要基于该校相应学科硕士研究生的核心课程内容,同时结合学科最新进展,以基础医学学科为例,真题中常常涉及分子生物学、细胞生物学、免疫学等基础课程的核心知识点,也会关注基因编辑、肿瘤免疫治疗等前沿领域的研究进展,临床医学学科的则更侧重于疾病的发病机制、诊断技术和治疗方法,尤其是与临床实践密切相关的指南更新和新技术应用,内科学真题可能会要求考生分析某种慢性疾病的最新诊疗共识,外科学则可能涉及微创手术技术的优缺点比较。
专业课真题的题型多样,包括名词解释、简答题、论述题和案例分析题,名词解释主要考察考生对基本概念的准确掌握,如“表观遗传学”“炎症小体”等,简答题则要求考生对某一知识点进行系统阐述,如“简述肿瘤血管生成的机制及抗血管生成治疗的策略”,论述题的分值较高,通常需要考生结合多个知识点进行综合分析,并发表自己的见解,请结合最新研究进展,论述阿尔茨海默病的病理机制及潜在治疗靶点”,案例分析题在临床医学学科中尤为常见,考生需要根据提供的病例资料,做出诊断分析、鉴别诊断和治疗方案的制定,这充分考察了考生将理论知识应用于临床实践的能力。
外语部分通常为英语,题型包括词汇与语法、完形填空、阅读理解、翻译和写作,词汇与语法部分注重考察考生的基础语言能力,常见考点包括医学专业词汇的用法、长难句的分析等,阅读理解的材料多选自国际顶级医学期刊,如《Nature Medicine》《The New England Journal of Medicine》等,文章内容涉及医学领域的最新研究成果和热点问题,要求考生具备快速获取信息、理解学术文章的能力,翻译部分通常包括英译汉和汉译英,内容多为医学文献摘要或学术报告节选,考察考生的专业翻译能力,写作部分一般要求考生就某一医学话题或社会现象发表观点,如“请谈谈人工智能在医疗领域应用的优势与挑战”,这需要考生具备清晰的逻辑思维和规范的学术写作能力。
为了更直观地展示哈尔滨医科大学考博真题的特点,以下以基础医学和临床医学两个学科为例,对近年真题中常见考点进行归纳总结:

| 学科类别 | 常见考点模块 | 典型真题示例 | 考察重点 |
|---|---|---|---|
| 基础医学 | 分子生物学机制 | 论述题:请说明CRISPR-Cas9基因编辑技术的原理及其在遗传病治疗中的应用前景。 | 对核心技术的原理理解和应用分析能力 |
| 细胞信号通路 | 简答题:简述PI3K/Akt/mTOR信号通路的组成及其在肿瘤发生中的作用。 | 对关键信号通路的系统掌握 | |
| 免疫学前沿 | 名词解释:检查点抑制剂;论述题:分析肿瘤微环境免疫逃逸的机制及免疫治疗策略。 | 基础概念与前沿研究进展的结合 | |
| 临床医学 | 疾病诊疗指南 | 案例分析题:提供一例2型糖尿病合并高血压患者的病例,请制定个体化治疗方案并说明依据。 | 临床指南的应用和综合决策能力 |
| 新技术应用 | 论述题:比较新一代测序技术与传统基因检测技术在肿瘤精准诊断中的优劣。 | 对新技术的理解和比较分析能力 | |
| 病理生理机制 | 简答题:急性呼吸窘迫综合征的病理生理变化及机械通气策略的生理学基础。 | 对疾病机制的深入理解和临床转化思维 |
备考哈尔滨医科大学博士研究生,考生需要制定科学的复习计划,应系统梳理核心课程教材,夯实基础理论知识;要密切关注学科领域的高影响力期刊和学术会议,了解最新研究动态;针对真题中的题型特点,进行专项训练,如通过翻译医学文献提升外语能力,通过分析案例强化临床思维,建议考生结合导师的研究方向进行针对性复习,因为部分专业课试题可能会涉及导师团队的最新研究成果。
哈尔滨医科大学的考博真题不仅是知识点的考察,更是对科研思维和临床能力的综合评估,考生在备考过程中,不仅要注重知识的积累,更要培养独立思考和解决复杂问题的能力,通过深入分析真题规律,结合自身基础进行针对性复习,才能在激烈的竞争中脱颖而出。
相关问答FAQs:
-
问:哈尔滨医科大学考博专业课真题是否有重复出现的考点?
答:是的,通过对历年真题的分析可以发现,部分核心考点和经典题型会重复出现,尤其是在基础学科的理论部分,分子生物学中的“PCR原理”“基因表达调控”等知识点,以及临床学科中的“心肺复苏指南”“抗生素合理使用原则”等内容,几乎每年都会以不同形式进行考察,考生在复习时应重视历年真题,高频考点是复习的重点,但也要注意试题形式的变化,避免死记硬背。
(图片来源网络,侵删) -
问:备考哈尔滨医科大学考博时,如何平衡专业课和外语的复习时间?
答:专业课和外语的复习时间分配应考生的个人基础和目标学科要求而定,专业课的分值占比更高,且内容更复杂,建议投入60%-70%的复习时间,对于外语基础较薄弱的考生,可每天固定1-2小时进行词汇、阅读和翻译的专项训练,长期坚持可有效提升,对于临床医学等专业考生,若导师有英文论文发表要求,外语部分尤其是写作和翻译能力需重点加强,建议考生在复习初期进行摸底测试,根据各科目强弱项动态调整时间分配,确保两者均能达到报考要求。
