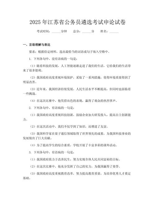
2025年国家公务员考试申论科目在众多考生心中留下了“简单”的印象,这一评价并非空穴来风,而是基于试题难度、材料特点、题目设置等多方面因素的综合体现,从整体来看,2025年国考申论无论是材料的选择、题目的设计,还是对考生能力的考查方式,都呈现出“平实、基础、贴近实际”的特点,降低了考生的理解门槛,但也更注重对考生基本素养和综合分析能力的检验。

从材料主题来看,2025年国考申论聚焦于“科技创新”与“人才发展”,主题明确且具有现实意义,材料内容围绕我国科技创新的现状、问题、成就以及人才政策展开,涉及“科技人才流动”“科技成果转化”“创新环境营造”等具体议题,这些话题并非生僻或理论性过强,而是与社会经济发展和公众生活密切相关,考生通过日常积累和时事关注即可形成基本认知,避免了因材料陌生而产生的理解障碍,材料中列举了我国在高铁、航天等领域的科技成就,也提到了科研经费使用、人才评价体系等现实问题,这些内容既有宏观政策层面的引导,也有微观案例层面的支撑,层次清晰,便于考生快速把握核心观点。
从材料类型和阅读难度来看,2025年申论材料以“案例型”和“观点型”为主,语言表述平实易懂,减少了专业术语和复杂理论的使用,材料中既有对“钱学森之问”的探讨,也有对“产学研结合”的案例分析,还有对国外创新经验的借鉴,这些内容通过具体事例和数据呈现,降低了考生的阅读压力,材料中提到某科研院所人才流失的现象,通过具体人物的访谈和对比,直观反映了人才发展中的困境,考生无需过多背景知识即可理解材料内涵,材料的逻辑结构清晰,各则材料之间关联紧密,从“问题—原因—对策”的脉络展开,帮助考生快速构建答题框架。 设置方面,2025年国考申论延续了“归纳概括、综合分析、提出对策、文章论述”的传统题型,但题目难度有所降低,更侧重对基础能力的考查,第一题的“归纳概括主要内容”要求考生提炼材料中关于“科技人才队伍建设”的主要问题,属于基础题型,考生只需仔细阅读材料,准确提取关键信息即可得分,第二题的“综合分析题”要求分析“科技人才流动的合理性”,题目设问明确,考生只需结合材料中的观点和案例,从正反两方面展开分析,难度适中,第三题的“提出对策题”围绕“优化创新生态”提出建议,材料中已隐含部分对策,考生只需结合材料进行归纳和补充,无需过度发挥,第四题的“文章论述题”以“科技创新”为主题,自拟题目,开放性较强,但主题明确,考生可以从政策支持、人才培养、环境营造等多个角度切入,结合材料中的案例和观点展开论述,容易找到写作方向。
2025年申论试题的“简单”还体现在对考生“身份代入”和“问题解决能力”的考查上,题目设置多为“假如你是某部门工作人员”,要求考生以实际工作者的角度提出对策或分析问题,这种“接地气”的设问方式,避免了空泛的理论阐述,更注重考生的实践思维,在提出对策时,材料中强调“破除体制机制障碍”,考生只需结合材料中提到的科研经费管理、人才评价体系等问题,提出具体可行的措施,如“完善科研经费使用审批流程”“建立以创新成果为导向的人才评价标准”等,这些对策既源于材料,又具有实际操作性,降低了答题难度。
“简单”并不意味着试题没有区分度,2025年申论在基础考查的同时,也通过细节设置和综合分析能力的要求,实现了对考生的差异化筛选,在归纳概括题中,要求考生“全面、准确”,这就需要考生仔细筛选材料信息,避免遗漏要点;在文章论述题中,要求观点明确、论证充分,这就需要考生具备一定的逻辑思维和文字表达能力,试题在“简单”的外表下,依然保持了选拔性考试的严谨性和区分度,真正做到了“易中有难,平中见奇”。

为了更直观地展示2025年国考申论试题的“简单”之处,以下从材料主题、题型设置、难度梯度三个方面进行对比分析:
| 分析维度 | 2025年国考申论特点 | 体现“简单”的体现 |
|---|---|---|
| 材料主题 | 科技创新与人才发展,贴近社会现实,话题熟悉度高 | 主题明确,无生僻概念,考生易形成认知框架 |
| 材料类型 | 以案例型和观点型为主,语言平实,逻辑清晰 | 阅读压力小,信息提取直接,无需复杂背景知识 |
| 题型设置 | 传统题型(概括、分析、对策、论述),设问直接 | 题目难度梯度平缓,基础题占比高,侧重对基本能力的考查 |
| 答题要求 | 强调“结合材料”,对策题要求具体可行 | 减少过度发挥,考生只需立足材料即可组织答案,降低答题难度 |
综合来看,2025年国考申论的“简单”是一种“返璞归真”的命题思路,它摒弃了偏题、难题和怪题,回归到对考生基本素养和实际能力的考查,这种命题方式不仅降低了考试门槛,让更多考生能够发挥真实水平,也引导考生关注社会现实、积累基础知识、提升综合分析能力,为后续的公务员工作奠定基础,对于考生而言,这种“简单”既是机遇也是挑战——机遇在于更容易入手,挑战在于如何在“简单”中做到“全面、准确、深刻”,从而在竞争中脱颖而出。
相关问答FAQs
Q1:2025年国考申论被考生评价为“简单”,是否意味着考试没有难度?
A1:2025年国考申论虽然整体难度较低,但并非没有区分度,试题通过“基础题+能力题”的组合,在考查归纳概括、综合分析等基本能力的同时,也要求考生具备一定的逻辑思维和文字表达能力,文章论述题要求观点明确、论证充分,这需要考生在“简单”的主题中挖掘深度,避免内容空泛。“简单”主要体现在题目设问直接、材料易懂,但要想取得高分,仍需对细节的把握和对问题的深入分析。

Q2:2025年申论试题的“简单”对后续国考申论命题有何启示?
A2:2025年申论试题的“简单”反映了国考命题“回归基础、贴近实际”的趋势,它启示考生在备考时应注重对社会热点问题的积累,提升对基础材料的分析能力,而非盲目追求难题、偏题,命题者也可能在保持主题贴近现实的基础上,通过增加题目灵活性、提升综合分析要求等方式,平衡“简单”与“区分度”的关系,引导考生从“死记硬背”转向“灵活运用”,真正考查解决实际问题的能力。
