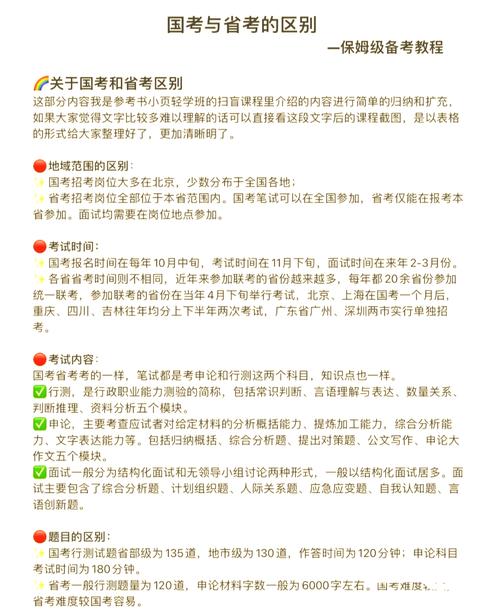
国考和省考面试的区别主要体现在招录单位性质、面试形式、测评要素、考官构成、命题风格及备考策略等多个维度,这些差异源于两者的组织层级、岗位需求和服务对象的不同,以下从具体层面展开分析,并通过表格对比核心区别,最后附相关问答。

招录单位性质与服务范围差异
国考即中央机关及其直属机构公务员招录,招录单位包括中央部委、直属机构(如海关、税务、统计局等)、垂直管理系统(如铁路公安、海事局等)以及参照公务员法管理的事业单位,其岗位多涉及国家宏观政策执行、跨区域事务管理或全国性公共服务,服务范围面向全国,考生需具备更强的政策理解能力和全局视野,省考则是各省、市、县、乡四级机关招录,岗位涵盖地方党政机关、职能部门(如教育、卫健、人社等)及基层公务员,服务对象以本省(市、县)为主,更侧重地方性事务处理和基层治理能力,考生需熟悉地方政策与社情民意。
面试形式与流程对比
国考面试形式以结构化面试为主,部分特殊岗位(如外交部、银保监会、证监会等)采用无领导小组讨论、结构化小组或专业测试相结合的形式,结构化面试通常包含4-5道题目,答题时间20-25分钟,考官读题并计时,全程录音录像,税务系统近年常采用“微材料+结构化”形式,考生需先阅读一段材料(如基层税务工作案例),再回答2-3道相关问题,侧重实操能力。
省考面试形式则更为多样,除结构化面试外,部分省份(如广东、浙江)采用无领导小组讨论,部分基层岗位(如乡镇公务员)可能加入模拟现场处置、情景模拟等环节,山东省考乡镇岗常设置“群众来访处理”“突发事件应对”等情景题,要求考生现场与考官互动模拟沟通流程,流程上,省考部分省份(如江苏、湖南)允许考生看题思考,且题目数量可能增至5道,答题时间延长至30分钟,对考生的临场应变能力要求更高。
测评侧重点与命题风格差异
国考面试更注重“政治素养与综合能力”,尤其强调对国家大政方针的理解(如党的二十大精神、乡村振兴、科技创新等),以及跨部门协作、应急处突等宏观能力,2025年国考海关系统面试题要求结合“中国式现代化”谈海关工作定位,考生需从国家战略层面切入分析,国考岗位专业性较强,如银保监会面试会涉及金融监管专业知识,国家统计局可能考查数据分析能力。
省考面试更侧重“基层实践与地方特色”,命题常结合本省社会热点(如某省的产业转型、基层治理创新案例)和岗位实际工作场景,2025年四川省考基层岗面试题围绕“老旧小区加装电梯中的矛盾协调”,考生需展现群众工作能力和问题解决思路,省考对“本地化”知识要求更高,如报考文化厅岗位需了解本省文化遗产保护政策,报考乡镇岗需熟悉乡村振兴在当地的实践举措。
考官构成与评分标准差异
国考考官由中央组织部或国家公务员局统一选派,通常包括部委机关人事干部、心理学专家、资深业务骨干及外聘面试官,评分标准严格遵循《公务员录用面试测评要素(试行)》,重点考察综合分析、计划组织、应变能力等通用要素,评分尺度全国统一,误差控制严格,国考税务系统面试评分中,“政策理解准确性”和“岗位匹配度”占比高达40%。
省考考官以本省组织部、人社部门人员为主,邀请高校教师、地方领导干部及业务专家参与,评分标准更具灵活性,部分省份会根据岗位类型调整权重,广东省考基层岗评分中,“沟通表达能力”和“基层服务意识”占比达50%,而专业技术岗(如环保局)可能增加“专业知识应用”分值,省考面试中,考官对考生的“地方认同感”和“岗位稳定性”更为关注,考生若能结合本地实际经历答题,易获得更高评分。

备考策略与资源选择
国考面试备考需聚焦“国家政策与宏观视野”,建议考生系统学习政府工作报告、中央经济工作会议精神,关注《人民日报》评论员文章,提升政策理论水平,针对垂直管理系统岗位(如铁路公安),需提前了解岗位业务流程(如案件处置规范、安检标准等),可通过国考官网发布的面试大纲和历年真题针对性训练。
省考面试备考则需“深耕地方实际”,建议考生研究本省政府工作报告、地方性法规(如某省“优化营商环境条例”),并关注本地新闻(如“城市更新”“民生实事项目”),基层岗位考生可多练习情景模拟题,学习与群众沟通的技巧(如方言运用、情绪疏导方法),同时参考本省人社部门发布的面试指南,熟悉本地考官偏好。
国考与省考面试核心区别对比表
| 对比维度 | 国考面试 | 省考面试 |
|---|---|---|
| 招录单位性质 | 中央部委、垂直管理系统,全国性服务 | 地方各级机关,基层及地方职能部门,区域性服务 |
| 面试形式 | 以结构化为主,部分岗位无领导/专业测试 | 形式多样,含结构化、无领导、情景模拟等 |
| 测评重点 | 政治素养、政策理解、宏观能力 | 基层实践、地方特色、岗位实操能力 |
| 命题风格 | 结合国家大政方针,岗位专业性较强 | 贴近地方社会热点,侧重岗位实际场景 |
| 考官构成 | 中央统一选派,跨部委、跨领域专家 | 本省为主,地方干部、高校教师参与 |
| 备考资源 | 国考官网、部委政策文件、全国性真题 | 本省人社厅、地方政策文件、本省历年真题 |
相关问答FAQs
问题1:国考和省考面试的着装要求有区别吗?
解答:两者均建议穿着正式、得体的职业装,以体现对面试的重视,但具体细节上,国考面试因岗位性质差异较大,外交部、海关等涉外或窗口岗位可适当注重仪容仪表(如女性淡妆、男性深色西装),而垂直管理系统岗位(如税务、铁路公安)则更注重朴素务实;省考面试中,基层岗位(如乡镇、街道办)可穿着偏休闲的职业装(如浅色衬衫+西裤),避免过于隆重,以展现“接地气”的形象,而省直机关岗位则需严格遵循正装要求,总体原则是“岗位适配”,考生可通过查阅招录单位官网或咨询往届考生了解具体偏好。
问题2:无领导小组讨论在国考和省考面试中的出现频率有何不同?
解答:无领导小组讨论在国考中仅出现在少数特殊岗位,如外交部(考察外交谈判能力)、银保监会(考察金融监管协作能力)、证监会(考察风险研判能力)等,占比不足10%,且题目多围绕国际事务、政策分析等宏观主题;而在省考中,部分经济发达省份(如广东、浙江、江苏)的省直机关或选调生岗位会采用无领导小组讨论,占比约20%-30%,题目更侧重地方实际问题(如“如何优化本省营商环境”“如何推进基层治理数字化”),省考基层岗位虽较少使用无领导小组讨论,但可能通过“小组模拟调研”“现场方案讨论”等形式考察团队协作能力,考生需提前通过小组模拟训练提升表达逻辑与控场能力。

