文博思齐教育

  • 地税考试属于国考还是省考?

    地税考试属于国考还是省考?

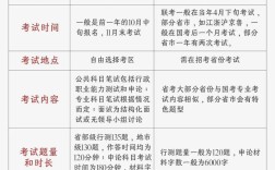
    地税系统的公务员考试录用工作,并非统一归属于国考或省考某一固定类别,而是根据税务系统的管理体制和改革进程,在不同阶段、不同地区存在差异化的招录模式,要准确理解地税考试的归属,需结合我国税务系统的发展历程、机构改革背景以及当前公务员招录的分级...

    2026-02-19
    25 0 0
  • 1 / 1
  • 1