预报名考研2025流程是当年研究生招生考试的重要组成部分,主要面向应届本科毕业生,目的是缓解正式报名期间的系统压力,同时让考生提前熟悉报名流程,以下是详细的操作步骤和注意事项:

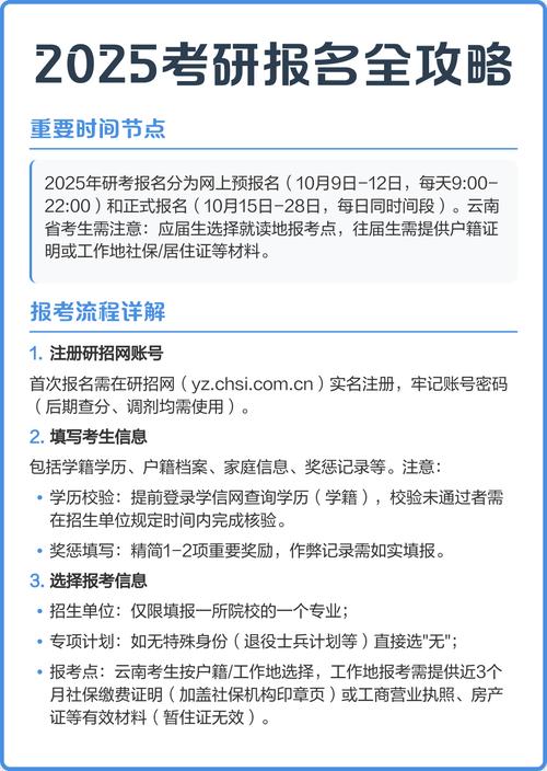
预报名通常在2025年9月下旬进行,具体时间为9月24日至9月27日,每天9:00-22:00,考生需登录“中国研究生招生信息网”(简称“研招网”,网址:https://yz.chsi.com.cn/),这是唯一官方报名平台,切勿通过非官方渠道操作,以免信息泄露或报名失败,进入网站后,点击“硕士统考”板块,进入网报公告页面,仔细阅读报名须知,特别是关于报考点选择、学历校验等关键信息。
报名流程分为注册账号、填写个人信息、填报报考信息、网上缴费、生成报名号五个核心步骤,注册账号时需使用本人身份证号和手机号,设置密码并牢记,后续查询、打印准考证均需使用此账号,注册后,系统会自动校验学历(应届生学籍),校验结果通常在24小时内反馈,若未通过需按要求上传学历认证报告或学籍在线验证报告。
填写个人信息环节包括姓名、性别、民族、政治面貌、籍贯、出生地、联系方式等,需确保与身份证、户口本等证件完全一致,尤其是“学历证书编号”和“学籍编号”,应届生填写学号即可,家庭主要成员信息部分按实际情况填写,无则填“无”,此阶段需注意上传符合要求的电子照片,背景为白色,宽高比例3:4,文件大小不超过10KB,格式为JPG或JPEG,照片需清晰显示面部特征,避免过度修图。
填报报考信息是关键步骤,包括报考单位、报考专业、研究方向、考试科目等,考生需仔细查阅招生单位发布的招生专业目录,确认所选专业的考试科目是否含统考或联考科目(如数学、英语、法硕等),以及是否允许跨专业报考,报考点选择需符合要求,应届生原则上应选择就读学校所在地省级教育招生考试机构指定的报考点,往届生需选择工作或户口所在地报考点,具体要求以各省教育考试院公告为准,填报时需注意“报考单位”代码和“报考专业”代码的准确性,可通过研招网“硕士目录”查询,若报考院校有特殊要求(如提交附加材料),需在备注栏注明或按学校要求单独提交。

网上缴费环节需在提交报名信息后24小时内完成,报考费根据各省标准不同,一般为100-200元,未缴费则报名无效,缴费成功后,系统生成9位报名号,考生需截图保存,报名号是后续确认报名状态、现场确认(或网上确认)的重要凭证,若需修改报名信息,在报名截止前可凭报名号登录系统修改,但部分信息(如报考单位、考试科目等)不可更改,需重新报名并缴费。
报名完成后,考生应定期登录研招网查看学历校验结果,若提示“校验未通过”,需及时联系就读学校学籍管理部门或学信网解决,10月份可进行正式报名,预报名成功的考生无需重复报名,但需核对信息是否有误,11月上旬,各报考点将进行现场确认或网上确认,考生需按报考点要求提交材料(如身份证、学生证、学历证明等),采集照片、指纹等,确认完成后报名流程才算全部结束。
以下是相关问答FAQs:
问题1:预报名时发现报考专业代码选错,如何修改?
解答:若在预报名截止时间(9月27日22:00)前发现报考专业代码错误,可直接登录研招网使用报名号修改,修改后需重新缴费,原报考费会在规定时间内退还,若已超过截止时间,需等待正式报名期间(10月10日-31日)重新报名,并生成新的报名号,原预报名信息自动作废,注意,正式报名期间只能保留一条有效报名信息,重复报名会导致报名无效。

问题2:应届生预报名时学历校验未通过,怎么办?
解答:应届生学历校验未通过可能是由于学籍信息未及时更新或填写错误,核对学籍编号、学校名称等信息是否准确,确保与学信网信息一致,若信息无误,需登录学信网申请《学籍在线验证报告》,并将报告上传至研招网报名系统,等待人工审核,联系所在学校学籍管理部门,确认学籍状态是否正常,若因学籍问题导致无法校验,需尽快解决学籍疑问,以免影响后续报名和考试。
