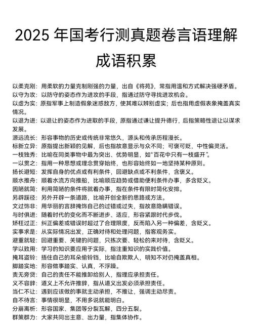
国考成语大全2025涵盖了公务员考试中常考的高频成语,这些成语不仅考查考生的词汇量,更侧重对其含义、用法及语境的准确把握,以下从成语分类、核心考点及备考建议三方面展开,帮助考生系统梳理。

成语分类及示例
按词性及常见考点,成语可分为以下几类:
描述品质与行为
这类成语多用于评价人物性格或行为特征,需注意褒贬色彩。
- 褒义:
- 坚韧不拔:意志坚定,不可动摇。
- 大公无私:一心为公,毫无私心。
- 恪尽职守:谨慎认真地履行职责。
- 贬义:
- 见利忘义:看到私利就忘记道义。
- 鼠目寸光:比喻眼光短浅,缺乏远见。
- 弄虚作假:用虚假手段欺骗他人。
描述状态与变化
用于形容事物的发展趋势或所处状态,需结合语境判断动态或静态。
- 积极状态:
- 蒸蒸日上:形容事业蓬勃发展,日日向上。
- 欣欣向荣:草木茂盛,比喻事业兴旺。
- 消极状态:
- 每况愈下:情况越来越坏。
- 日薄西山:比喻事物接近衰亡。
描述关系与逻辑
侧重事物间的因果、条件或并列关系,需辨析语义轻重。

- 因果类:
- 水到渠成:条件成熟,事情自然成功。
- 源远流长:历史悠久,根基深厚。
- 转折类:
- 南辕北辙:行动与目的相反。
- 事与愿违:事情结果与愿望相反。
描述言语与态度
多用于对话或评价中的表达方式,需注意语气差异。
- 直接表达:
- 直截了当:言语行动简单明了。
- 开门见山:说话写文章直入主题。
- 委婉表达:
- 拐弯抹角:说话不直截了当。
- 含沙射影:暗中攻击或讽刺他人。
核心考点解析
-
辨析近义成语
如“不以为然”与“不以为意”:前者指不认为对,表示轻视;后者指不放在心上,表示不重视。
示例:他对批评意见不以为然,依然我行我素。(此处应选“不以为然”) -
语境适配性
成语需与句子整体风格一致,如“废寝忘食”形容专注努力,适用于积极语境;而“焦头烂额”形容忙乱狼狈,适用于消极语境。 -
避免望文生义
部分成语需追溯本义,如“七月流火”指天气转凉,而非炎热;“明日黄花”比喻过时事物,而非未来希望。
(图片来源网络,侵删)
备考建议
- 分类记忆:按褒贬、功能分类整理,建立逻辑关联。
- 真题练习:通过国考真题(如2025年行测)中的成语题,总结高频考点。
- 语境造句:尝试用新学成语造句,强化理解与应用能力。
相关问答FAQs
问题1:国考中如何快速区分成语的褒贬色彩?
解答:可通过以下方法:
- 看关键词:含“贬”“讽”“蔑”等字多为贬义(如“处心积虑”);含“赞”“颂”“美”等字多为褒义(如“殚精竭虑”)。
- 联想典故:如“负荆请罪”出自廉颇蔺相如故事,含主动认错之意,为褒义。
- 搭配语境:句子含“却”“竟”等转折词时,需结合前后文判断,如“他本想帮助,却弄巧成拙”,“弄巧成拙”在此表贬义。
问题2:遇到不熟悉的成语时,如何通过字面意思推断其含义?
解答:可拆解成语结构:
- 主谓式:如“胸有成竹”,“胸”主语,“成”谓语,“竹”宾语,指心中已有成熟计划。
- 并列式:如“左顾右盼”,“左”“右”并列,“顾”“盼”均为看,指向四周张望。
- 偏正式:如“孜孜不倦”,“孜孜”修饰“不倦”,形容勤奋不懈。
同时注意避免以今义解古义,如“走马观花”中“走”古义为“跑”,非“行走”。
