2025年国家公务员考试警察体检是报考公安机关人民警察职位的重要环节,其标准严格且具有针对性,旨在选拔身体和心理素质符合警务工作要求的合格人才,体检项目不仅涵盖常规的身体机能检查,还包括对视力、听力、纹身、体能等特殊项目的专项评估,确保考生能够适应高强度、高风险的警务工作需求。

从整体流程来看,2025国考警察体检通常由各省市公务员主管部门或公安机关统一组织,在指定的三级甲等医院进行,考生需按照通知要求,携带本人身份证、准考证、一寸免冠照片及体检费用,在规定时间内到达指定地点集合,体检前,考生需严格遵守注意事项,如保持空腹8-12小时、避免剧烈运动、清淡饮食、停用可能影响检查结果的药物(如降压药、抗生素等),女性考生需避开生理期或提前告知医生,考生不得佩戴隐形眼镜,如有近视需携带框架眼镜,以便检查矫正视力。
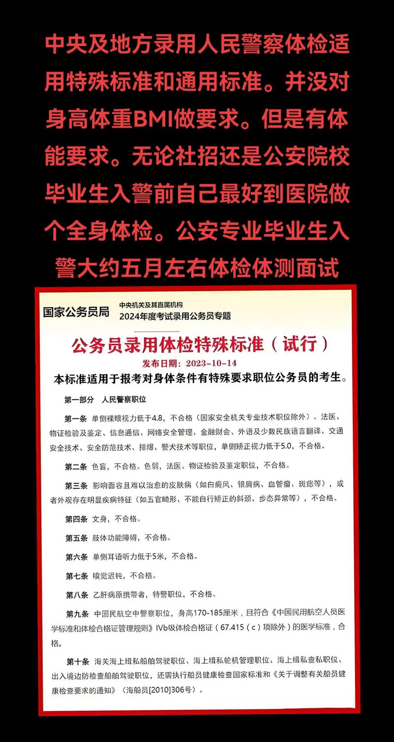
体检项目主要分为内科、外科、眼科、耳鼻喉科、口腔科、心电图、胸部X光、B超(肝、胆、脾、肾)、血常规、尿常规、肝功能、肾功能等常规检查,以及针对警察职业的特殊项目,视力要求为单侧裸眼视力不低于4.8(法医、物证检验及信息通信、网络安全管理等职位单侧矫正视力不低于5.0),色觉障碍者不合格(法医、物证检验职位除外);听力要求双耳无重听,无口吃;无纹身、无明显疤痕、无肢体功能障碍;男性身高一般不低于170cm,体重不低于50kg;女性身高一般不低于160cm,体重不低于45kg(部分职位可能有特殊要求),血压、心率等生理指标需在正常范围内,无心脏病、糖尿病、传染病(如肝炎、肺结核等)等慢性或重大疾病。
在体能测评方面,虽然2025年国考警察体检部分职位将体能测评安排在体检之后,但它是录用前的必测环节,主要考察考生的力量、耐力、速度等综合素质,测评项目通常包括10米×4往返跑、1000米跑(男)/800米跑(女)、纵跳摸高等,具体标准参照《公安机关录用人民警察体能测评项目和标准(暂行)》执行,10米×4往返跑的合格时间为≤13.4秒(男)/≤13.4秒(女),1000米跑合格时间为≤4分25秒(男)/≤4分20秒(女),纵跳摸高合格高度为≥265cm(男)/≥230cm(女),体能测评不合格者,直接淘汰,不再进入后续环节。
值得注意的是,体检过程中,医生会根据《公务员录用体检通用标准(试行)》和《公务员录用体检特殊标准(试行)》对考生进行综合评估,对结果有疑问的考生可当场申请复检,复检一般只进行一次,以复检结果为准,对于弄虚作假、隐瞒实情的考生,一经查实,将取消录用资格,部分职位可能涉及特殊体检项目,如毒检、心理测试等,考生需积极配合。

总体而言,2025国考警察体检是对考生身体素质的全面检验,不仅要求考生无重大疾病,还需具备适应警务工作的专项体能和生理条件,考生需提前了解体检标准,做好充分准备,以良好的身体状态迎接检查,为顺利进入下一环节奠定基础。
相关问答FAQs
-
问:2025国考警察体检中,如果矫正视力达标,但裸眼视力不达标,是否符合要求?
答:根据《公务员录用体检特殊标准(试行)》,公安机关人民警察职位中,法医、物证检验及鉴定、信息通信、网络安全管理、金融财会、外语及少数民族语言翻译、交通安全技术、安全防范技术、排爆、警犬技术等职位,单侧矫正视力不低于5.0;其他职位单侧裸眼视力不低于4.8,若报考上述特殊职位,矫正视力达标即可;若报考普通警察职位,则需裸眼视力达标,矫正视力不作为合格依据。 -
问:体检前感冒了是否会影响体检结果?需要延期吗?
答:感冒可能影响部分体检项目的结果,如血常规(白细胞计数升高)、胸部X光(可能出现肺部纹理增粗)等,建议考生在体检前充分休息,多喝水,避免剧烈运动,若体检当天出现发热、严重咳嗽等症状,可向现场医生说明情况,由医生根据实际情况判断是否需要暂缓体检或进行后续复查,一般情况下,轻微感冒且症状较轻时,可正常参加体检,但需在体检时告知医生,以便医生综合评估结果。
(图片来源网络,侵删)
