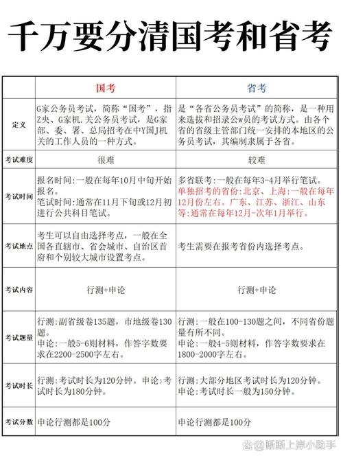
中国的公务员考试主要分为国家公务员考试(简称“国考”)和各省公务员考试(简称“省考”),两者在时间安排、招录范围、考试内容等方面存在一定差异,考试时间是考生备考的重要参考依据,本文将详细梳理国考与省考的时间规律及相关注意事项。

国考时间安排
国考由国家公务员局统一组织,招录单位为中央机关及其直属机构,覆盖全国范围,具有“招录规模大、岗位类型多、社会关注度高”的特点,其时间安排相对固定,一般遵循以下规律:
-
公告发布与报名时间
国考公告通常在每年10月中下旬发布,同步发布招考简章、职位表等文件,报名时间集中在10月下旬至11月上旬,持续约10天,考生需登录“国家公务员局专题网站”完成报名,2025年国考公告于2025年10月14日发布,报名时间为10月15日24:00至10月24日18:00。 -
笔试时间
笔试时间一般固定在每年11月底或12月初的某个周末,具体日期会提前在公告中明确,考试分为公共科目和专业科目,公共科目为《行政职业能力测验》(简称“行测”)和《申论》,所有考生均需参加;专业科目根据职位要求设置,如银保监会、证监会等部分岗位会加考专业课,2025年国考笔试时间为2025年12月3日,2025年国考笔试时间为2025年12月4日。 -
面试与后续环节
笔试成绩通常在次年1月中下旬公布,面试时间集中在2月至4月,具体由各招录单位自行组织,面试结束后,会进行体检、考察、公示等环节,最终录用结果一般于6月至7月确定。
(图片来源网络,侵删)
省考时间安排
省考由各省公务员主管部门组织,招录单位为省、市、县、乡各级机关,部分省份还会参与“联考”(即多省在同一天进行笔试),省考时间因省份而异,但整体可分为两类:
-
参加全国联考的省份
大部分省份(如广东、山东、四川、河南等)会参加由公务员考试中心统一组织的“联考”,联考时间具有较高一致性。- 公告发布与报名时间:通常在每年2月至3月上旬,公告发布后报名,持续约5-7天,2025年上半年多省联考公告集中在2月下旬发布,报名时间为2月26日至3月1日。
- 笔试时间:固定在每年3月下旬或4月上旬的某个周末,例如2025年联考笔试时间为3月16日,2025年联考笔试时间为2月25日。
- 面试与后续环节:笔试成绩一般在5月上旬公布,面试时间集中在5月至6月,录用结果于7月至8月确定。
-
单独组织的省份
部分省份因招录计划、政策调整等原因,会单独组织省考,时间与联考省份错开。- 北京市考:通常在每年11月发布公告,12月笔试,时间与国考接近,但招录范围以北京市各级机关为主。
- 上海市考:一般于每年11月发布公告,12月笔试,部分岗位还会加考《综合应用能力》。
- 广东省考:分为上半年和下半年两次,上半年通常参加联考,下半年可能在10月单独组织(如2025年广东省考笔试时间为10月)。
- 四川省考:近年来多在3月参加联考,但部分特殊岗位(如公安、法检)可能会单独组织加试。
国考与省考时间对比
为更直观展示两者的时间差异,以下为近年国考与省考(联考)时间对比表:
| 考试类型 | 公告发布时间 | 报名时间 | 笔试时间 | 成绩公布时间 | 面试时间 | 录用结果时间 |
|---|---|---|---|---|---|---|
| 国考 | 10月中下旬 | 10月下旬-11月上旬 | 11月底/12月初 | 次年1月中下旬 | 2月-4月 | 6月-7月 |
| 省考(联考) | 2月-3月上旬 | 2月下旬-3月上旬 | 3月下旬/4月上旬 | 5月上旬 | 5月-6月 | 7月-8月 |
时间差异的原因与备考建议
-
时间差异原因
国考招录中央机关及垂管单位,需全国统一协调,因此时间固定;省考则需结合各省实际招录需求,部分省份因特殊政策(如基层人才引进、专项招录)会单独组织考试,导致时间灵活。 -
备考建议
- 国考备考:因笔试时间在11月底,考生需在上半年开始系统复习,重点突破行测的言语、判断、资料分析模块,以及申论的归纳概括、应用文写作。
- 省考备考:联考省份考生可关注3月笔试,建议在春节后进入冲刺阶段;单独组织考试的省份需提前关注当地人事考试网,针对性复习,例如北京市考侧重“申论”的议论文写作,上海市考则对行测的“科学推理”模块要求较高。
相关问答FAQs
Q1:国考和省考可以同时报名吗?
A:可以,国考和省考的招录范围、考试时间不同,符合条件的考生可同时报考,但需注意:①时间冲突:若省考笔试时间与国考面试重叠,需自行取舍;②考试内容差异:部分省份省考行测题量、题型与国考不同,需针对性调整备考策略;③面试准备:若同时进入两场面试,需合理分配精力,避免顾此失彼。
Q2:省联考的题目是否全国统一?
A:不完全统一,省联考由公务员考试中心统一命题,但各省可根据实际情况调整题型和题量,行测部分各省题目相同,但顺序可能不同;申论主题虽一致,但材料设置和作答要求可能结合本省实际,考生在备考联考时,既要研究全国命题规律,也要关注本省历年真题的特点。
