国考录取后是否还能参加省考,是许多考生关注的问题,这涉及到公务员考试的政策规定、时间冲突以及个人职业规划等多个层面,从政策层面来看,国家公务员考试和各省公务员考试属于不同的招录体系,两者之间不存在直接的禁止性规定,但实际操作中需要结合具体情况分析。

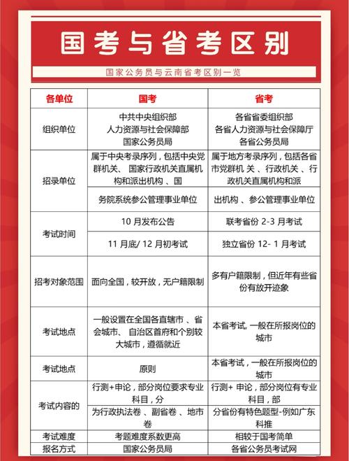
从时间安排上,国考和省考通常存在时间差,国考一般在每年10月报名,11月底或12月初笔试,次年2-3月公布成绩并进行面试;而省考多在3-4月报名,4月底或5月初笔试,部分省份可能安排在下半年,这种时间差为考生提供了可能性:如果考生在国考中进入面试环节但未最终录取,或者已经录取但尚未办理入职手续,理论上可以报名参加省考,但需要注意的是,如果国考录取流程已结束,考生已正式成为公务员,那么根据《公务员法》的相关规定,公务员在职期间不得报考其他公务员职位,此时参加省考将违反纪律。
从录取状态来看,关键在于考生是否已正式入职,如果考生通过国考笔试、面试、体检、考察等环节,公示期结束后被正式录用,但尚未办理入职手续或处于试用期,此时是否可以参加省考存在政策模糊地带,部分省份可能会要求考生提供原录用单位同意报考的证明,而国考单位通常不会同意此类申请,因为公务员试用期内离职需要履行一定程序,且可能影响个人诚信记录,即使处于未入职状态,考生也需谨慎评估风险,避免因违规报考导致国考录取资格被取消。 与备考策略也是需要考虑的因素,国考和省考的笔试科目均为《行政职业能力测验》和《申论》,但题量、难度和侧重点存在差异,如果考生已通过国考,说明其具备一定的备考基础,此时参加省考可以针对性复习,尤其是针对目标省份的申论命题特点和行测题型偏好进行强化,但需注意,如果国考与省考时间间隔较短,考生需平衡两者备考精力,避免因准备省考影响国考面试表现。
从个人职业规划角度,建议考生理性选择,公务员职业稳定性较高,但不同层级的岗位在发展空间、工作内容、地域条件等方面存在差异,如果国考录取的岗位符合个人长期规划,不建议冒险参加省考;若国考岗位存在明显劣势(如地域偏远、晋升空间有限等),且省考有更理想的岗位,可在确保不违反政策的前提下尝试,但需提前了解目标省份的具体招录政策,必要时咨询招录单位或公务员主管部门。
以下是相关问答FAQs:

Q1:国考面试通过但未体检,能否参加省考?
A:若国考仅通过面试但未进入体检环节,考生仍具备报考省考的资格,因为此时未被正式录用,但需注意,如果省考时间与国考体检时间冲突,需优先参加国考体检,避免因放弃国考考录影响个人诚信记录,建议提前向国考招录单位说明情况,确认是否允许同时参加其他考试。
Q2:已通过国考录用但未入职,参加省考会被记入诚信档案吗?
A:根据公务员考录政策,考生被录用后无正当理由拒不报到或逾期不报到的,会被记入诚信档案,影响未来报考公务员,如果已通过国考录用且公示期结束,即使未入职,也已具备公务员身份,此时参加省考属于违规行为,不仅会被记入诚信档案,还可能导致国考录用资格被取消,建议考生在未正式离职前不要报考其他公务员职位。

