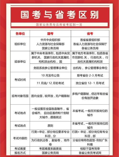
国考与省考作为我国公务员招录的两大主要途径,其成绩算法一直是考生关注的焦点,虽然两者均采用“笔试+面试”的综合评价模式,但在具体计分规则、权重分配及成绩构成上存在显著差异,这些差异直接影响考生的备考策略和最终录取结果。

从整体成绩构成来看,国考与省考均遵循笔试成绩与面试成绩按比例折算总分的原则,但笔试部分的具体算法有所不同,国考的笔试成绩通常包括行政职业能力测验(简称“行测”)和申论两个科目,部分岗位还需加试专业科目(如银保监会、证监会等),行测和申论的分值占比一般为各50%,即笔试成绩=行测成绩×50%+申论成绩×50%,若涉及专业科目,则不同系统有不同规定,例如国税系统岗位的笔试成绩通常为行测×40%+申论×30%+专业科目×30%,专业科目的权重显著提升,而省考的笔试成绩算法则更具灵活性,多数省份(如浙江、江苏)采用“行测+申论”各占50%的模式,但部分省份(如广东、山东)会将行测和申论的总分按不同比例折算,例如广东部分岗位笔试成绩=行测成绩×60%+申论成绩×40%,具体比例需以各省招考公告为准,少数省份(如北京、上海)的申论科目分为市级和乡镇级两类,试卷难度和分值设置可能存在差异,进一步增加了成绩算法的复杂性。
面试环节的成绩算法同样存在差异,国考与省考的面试成绩通常以百分制计算,且面试成绩在综合成绩中的占比普遍为40%-50%,以国考为例,大多数岗位的综合成绩计算公式为:综合成绩=笔试成绩×50%+面试成绩×50%,但部分特殊岗位(如外交部、银保监会)会提高面试权重,例如外交部岗位的综合成绩=笔试成绩×25%+面试成绩×75%,这类岗位对考生的临场表现和综合能力要求更高,省考的面试权重则因省份而异,例如四川省考综合成绩=笔试成绩×70%+面试成绩×30%,而湖南省考部分岗位则为笔试成绩×50%+面试成绩×50%,考生需根据目标省份的具体政策调整备考重点,值得注意的是,面试成绩通常设有合格线(一般为60分),未达到合格线的考生即使笔试成绩再高也无法进入后续环节,这一规则在国考和省考中普遍适用。
成绩计算中的细节差异也需考生重点关注,笔试成绩的合成方式存在区别,国考的行测科目为客观题,满分100分,申论为主观题,满分100分,两者直接按比例折算;而部分省考的行测科目可能分为A、B、B类试卷(如江苏),分别对应不同岗位,试卷难度和题目数量不同,但分值仍统一按百分制计算,加分政策仅在少数省考中存在(如面向少数民族考生、退役士兵等),国考则基本不设笔试加分项,考生需提前确认目标招录单位的特殊规定。
为更直观展示差异,以下以国考典型岗位和省考典型省份为例,对比综合成绩计算方式:

| 招录类型 | 岗位示例 | 笔试成绩构成 | 面试权重 | 综合成绩公式 |
|---|---|---|---|---|
| 国考 | 普通综合管理岗 | 行测×50% + 申论×50% | 50% | 笔试×50% + 面试×50% |
| 国考 | 银保监会专业岗 | 行测×40% + 申论×30% + 专业科目×30% | 50% | 笔试×50% + 面试×50% |
| 国考 | 外交部外语岗 | 行测×25% + 申论×25% + 外语水平测试×50% | 75% | 笔试×25% + 面试×75% |
| 省考(四川) | 普通机关岗 | 行测×50% + 申论×50% | 30% | 笔试×70% + 面试×30% |
| 省考(湖南) | 基层乡镇岗 | 行测×50% + 申论×50% | 50% | 笔试×50% + 面试×50% |
通过对比可见,国考的专业岗位更注重“笔试+专业能力”的双重考核,而省考的权重分配则更侧重笔试成绩,尤其是部分经济发达省份(如广东)的笔试占比可达70%,考生需根据目标考试的特点合理分配备考精力。
相关问答FAQs
Q1:国考和省考的笔试成绩是否可以相互抵扣或通用?
A:不可以,国考和省考是独立的招录考试,笔试成绩仅在当次招录有效,不能跨考试使用或相互抵扣,考生若同时报考国考和省考,需分别参加笔试并分别计算成绩。
Q2:如果某省考岗位要求“笔试成绩需达到合格线”,合格线是如何划定的?
A:省考笔试合格线通常由省级公务员主管部门根据整体考试情况划定,一般分为“总分合格线”和“单科合格线”,部分省份规定总分不低于90分,且行测和申论分别不低于45分,未达到任一合格线的考生无法进入面试环节,具体合格线需以各省官方发布的面试公告为准。

