2025年的考研报名工作分为两个主要阶段:网上预报名和网上正式报名,两个阶段报名均有效,考生只需选择其中一个阶段完成即可。

(图片来源网络,侵删)
核心时间节点
| 项目 | 时间 | 说明 |
|---|---|---|
| 网上预报名 | 2025年9月24日至9月27日 | 每天9:00-22:00 |
| 网上正式报名 | 2025年10月10日至10月31日 | 每天9:00-22:00 |
| 网上/现场确认 | 2025年11月上旬 | 具体时间由各省级教育招生考试机构根据本地区报考情况自行确定和公布,请关注报考点通知。 |
| 打印准考证 | 2025年12月14日至12月24日 | 考生凭网报用户名和登录密码登录“研招网”下载打印。 |
| 初试时间 | 2025年12月22日至12月23日 | 超过3小时的考试科目在12月24日进行。 |
报名流程详解
网上报名(预报名和正式报名)
无论是预报名还是正式报名,流程都是一样的,考生登录“中国研究生招生信息网”(简称“研招网”,网址:https://yz.chsi.com.cn/)进行操作。
-
预报名特点:
- 主要面向应届本科毕业生。
- 预报名成功后,正式报名阶段可以不用重复填报,报名信息直接有效。
- 预报名同样需要缴费,且正式报名期间不可修改。
- 对于应届生来说,预报名是一个很好的“演练”机会,可以提前熟悉流程,避免正式报名时因网络拥堵等问题出错。
-
报名入口:
- 研招网首页点击“硕士统考”进入网报系统。
- 使用已注册的学信网账号(或新注册)登录。
-
报名步骤:
(图片来源网络,侵删)- 登录系统:使用用户名和密码登录。
- 实名注册:首次使用需要注册,准确填写个人信息,并牢记用户名和密码。
- 填写报名信息:这是最关键的一步,信息包括:
- 学籍学历信息:按毕业证书、学位证书上的信息如实填写。
- 基本信息:姓名、民族、政治面貌等。
- 户籍档案信息:户口和档案所在地。
- 家庭主要成员:如实填写即可。
- 报考信息:
- 报考单位:你想报考的大学或科研院所。
- 报考点:你参加初试的地点,通常选择离你工作或学习最近的考点,报考点选择有容量限制,建议尽早报名。
- 报考专业、研究方向、考试科目:务必仔细核对,确保与招生单位公布的一致。
- 报名信息校验:系统会自动校验你填写的信息,特别是学历学籍信息,如果校验不通过,会提示原因,需要更正后重新提交。
- 缴纳报考费:报名信息提交成功后,需要在网上缴纳报考费,缴费成功才算报名完成,一旦缴费,报名信息不可修改,不可退费。
- 生成报名号:缴费成功后,系统会生成一个9位数字的报名号。请务必牢记报名号,并截图保存! 它是后续确认和打印准考证的重要凭证。
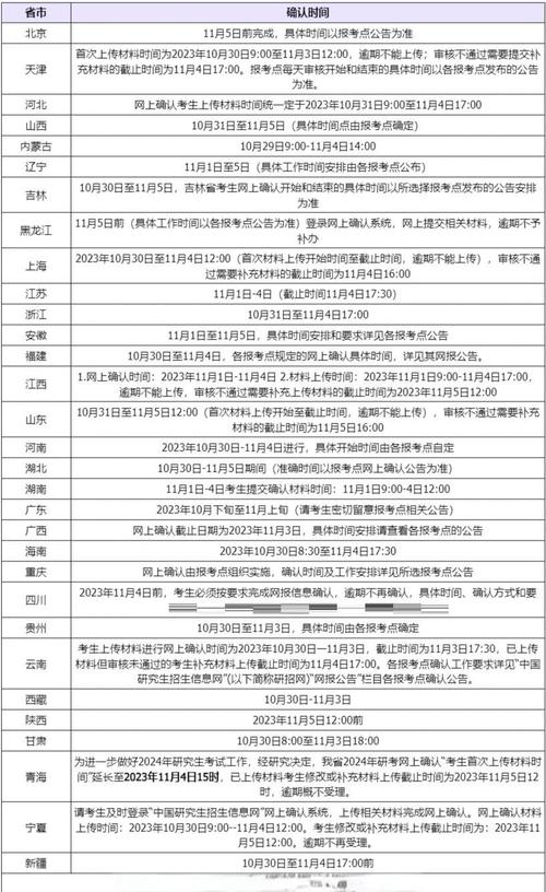
网上/现场确认
报名结束后,考生需要完成“确认”环节,确保报名信息有效,并采集照片等信息。
- 确认时间:2025年11月上旬,具体时间由各省级教育招生考试机构或报考点公布。请务必密切关注你选择的报考点发布的官方通知!
- 确认方式:2025年大部分地区已实行网上确认,考生需按要求在规定时间内上传照片、身份证等材料照片进行审核,少数地区或报考点可能仍需现场确认,即本人携带相关材料到报考点指定地点进行现场核对信息、采集照片等。
- 确认所需材料(通常包括,具体以报考点通知为准):
- 有效居民身份证原件及照片。
- 学历学位证书原件及照片(应届生为学生证)。
- 网报报名号。
- 学历学籍认证报告(如果之前校验未通过)。
- 其他报考点要求的材料(如户籍证明、工作证明等)。
- 注意事项:未在规定时间内完成确认的考生,其报名信息无效,初试资格将被取消。
重要注意事项
- 尽早报名:正式报名期间是高峰期,网站访问量大,可能会出现卡顿或系统不稳定的情况,建议尽早登录报名,避开高峰时段。
- 信息准确:所有填报信息,特别是姓名、身份证号、学历学籍信息等,必须与证件和学籍档案上的信息完全一致,否则无法通过审核或影响录取。
- 牢记关键信息:牢记报名号、用户名、密码,并妥善保存,报名结束后,系统可能会关闭修改功能,这些信息是找回账户和打印准考证的唯一途径。
- 关注官方通知:所有信息都应以“中国研究生招生信息网”和你报考院校、报考点发布的官方通知为准,不要轻信非官方渠道的“小道消息”。
- 反复核对:在提交报名信息并缴费前,务必反复检查所有信息,特别是报考单位、报考专业、考试科目等关键信息,确保无误。
希望这份详细的安排能帮助您顺利回顾和了解2025年的考研报名流程!

(图片来源网络,侵删)
