我们可以根据山东大学政治学与公共管理学院的官方招生信息、历年考生的经验分享、以及政治学学科本身的命题规律,为你进行一个非常全面和深入的真题解析与备考指南,这比单纯罗列几道零散的题目更有价值。

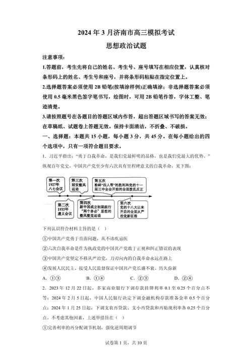
第一部分:山东大学政治学考博科目与形式分析
你需要了解山大政治学考博的基本框架,通常包括以下环节:
- 外语考试:学校统一组织,一般为英语,难度在大学英语六级到专业英语八级之间,题型包括词汇、阅读、翻译(英译汉、汉译英)和写作。
- 专业课笔试:这是核心环节,通常分为两门。
- 《政治学理论》:这是所有方向考生都必须考的基础科目,内容涵盖中外政治思想史、当代政治学理论流派(如新制度主义、行为主义、理性选择等)、国家与政府、政治文化、政治参与、政治发展等。
- 《专业方向基础》:这是你报考具体方向时需要加试的科目,
- 科学社会主义与国际共产主义运动:侧重马克思主义经典著作、社会主义思想史、当代世界社会主义运动、国际共产主义理论与实践等。
- 中共党史党建:侧重中共党史、党的学说、党的建设理论与实践、党的执政能力建设等。
- 国际政治:侧重国际关系理论、国际关系史、当代中国外交、全球治理、地区国别研究等。
- 中外政治制度:侧重比较政治学、中外政治制度史、当代中国政府与政治、西方政治制度等。
- 专业课面试:这是决定你是否能被录取的关键环节,面试通常由你报考的导师组进行,内容非常综合。
- 自我介绍与科研规划:介绍你的学术背景、硕士论文、已发表的论文(如有),并阐述你博士阶段的研究计划。
- 专业知识问答:围绕你的研究方向和提交的研究计划,进行深度提问,考察你的理论功底、问题意识和学术潜力。
- 外语口语测试:用外语进行简单的自我介绍,并能就专业问题进行基本交流。
- 综合素质考察:考察你的逻辑思维、表达能力、学术热情和品德修养。
第二部分:核心科目真题题型与考点预测(模拟与解析)
以下我们将根据山大政治学的命题风格,模拟一些典型真题,并解析其背后的考点和复习方向。
《政治学理论》真题模拟与解析
特点是基础与前沿并重,理论与现实结合。
名词解释(考察基础概念)

- 模拟真题1:新制度主义
- 解析:这是一个核心且高频的考点,你需要回答它的定义、主要分支(如历史制度主义、理性选择制度主义、社会学制度主义)、核心观点(如路径依赖、制度变迁、行动与结构的互动)以及它在政治学研究中的地位,这要求你对当代政治学理论流派有清晰的把握。
- 模拟真题2:政治合法性
- 解析:这是政治学的经典议题,你需要从韦伯的传统(传统型、魅力型、法理型)和当代的规范理论(如自由主义、共和主义、社群主义)等角度来阐释其内涵,并能结合具体国家(如中国)的实践进行说明。
简答题(考察对核心理论的掌握和梳理能力)
- 模拟真题1:简述亨廷顿的“政治秩序与政治衰朽”理论的核心观点。
- 解析:这道题考察你对20世纪重要政治学著作的掌握,你需要准确概括《变革社会中的政治秩序》一书的核心论点:政治现代化的首要问题是政治制度化,而不仅仅是经济或社会现代化,政治制度化包含适应性、复杂性、自主性、凝聚性四个维度,要能解释为什么在某些情况下,快速的经济发展反而可能导致政治动荡。
- 模拟真题2:比较“精英民主理论”与“协商民主理论”的异同。
- 解析:这道题考察你对不同民主理论流派的比较分析能力,你需要分别阐述两种理论的核心观点、代表人物,然后从对公民角色的认知、对民主过程的侧重、对决策结果的要求等方面进行比较,最后可以简要评价它们各自的优缺点。
论述题(考察综合运用理论分析现实问题的能力,分值最高)
- 模拟真题1:结合具体案例,运用政治学相关理论,分析中国国家治理体系和治理能力现代化的内涵、挑战与路径。
- 解析:这是典型的“宏大叙事”型论述题,也是山大命题的重点,你需要:
- 界定概念:解释什么是“国家治理体系和治理能力现代化”,这本身就是一个理论问题。
- 运用理论:可以运用新制度主义(分析制度变迁与路径依赖)、国家理论(分析国家自主性与能力建设)、治理理论(分析多元主体协同)等来分析。
- 结合案例:可以结合“放管服”改革、精准扶贫、基层社会治理创新、反腐败等具体案例来佐证你的观点。
- 提出路径:在分析挑战(如利益固化、技术应用带来的新问题、治理体系的适应性等)后,提出有建设性的路径建议。
- 解析:这是典型的“宏大叙事”型论述题,也是山大命题的重点,你需要:
- 模拟真题2:全球化背景下,民族国家的角色是增强了还是削弱了?请结合国际关系理论与现实进行论述。
- 解析:这道题连接了政治学理论与国际政治,考察你的宏观视野,你需要:
- 呈现两种对立观点:一方认为全球化削弱了国家主权(如新自由主义观点),跨国公司、国际组织、全球公民社会等“非国家行为体”作用上升,另一方认为国家角色依然强大(如现实主义、新制度主义观点),国家是制定规则、提供安全、应对全球性挑战(如疫情、气候变化)的核心行动者。
- 辩证分析:不能简单地说“是”或“否”,应指出国家角色在不同领域(经济安全、军事安全、社会文化)的变化是不同的,呈现出“复合相互依赖”的特征。
- 理论支撑:可以引用罗伯特·基欧汉和约瑟夫·奈的复合相互依赖理论,或者苏珊·斯特兰奇的国际政治经济学分析框架。
- 解析:这道题连接了政治学理论与国际政治,考察你的宏观视野,你需要:
《专业方向基础》真题模拟与解析(以“中共党史党建”为例)
论述题
- 模拟真题1:请论述党的十八大以来,中国共产党在加强长期执政能力建设方面所进行的理论创新与实践探索。
- 解析:这是当前最核心、最热门的考点,你需要系统梳理:
- 理论创新:“四个全面”战略布局、“五位一体”总体布局、习近平关于党的建设的重要思想(“十三个坚持”)、中国式现代化理论等。
- 实践探索:全面从严治党(八项规定、反“四风”、反腐败斗争)、党的政治建设、思想建设、组织建设、作风建设、纪律建设、制度建设等,要能将这些理论与实践紧密结合,体现你对党的最新理论和政策动向的深刻理解。
- 解析:这是当前最核心、最热门的考点,你需要系统梳理:
- 模拟真题2:比较分析“群众路线”在革命战争年代与新时代治国理政实践中的不同体现与时代价值。
- 解析:这道题考察你对党的优良传统的历史传承与时代发展,你需要:
- 历史回顾:阐述群众路线在革命时期(如土地革命、抗日战争)如何作为党的生命线和根本工作路线,体现在“从群众中来,到群众中去”的具体实践中。
- 新时代发展:分析在新时代,群众路线如何被赋予新的内涵,体现在“精准扶贫”、“全过程人民民主”、“我为群众办实事”、网格化管理、领导干部接访下访等具体工作中。
- 提炼价值:总结群众路线对于巩固党的执政基础、提升治理效能、密切党群关系在新时代的永恒价值。
- 解析:这道题考察你对党的优良传统的历史传承与时代发展,你需要:
第三部分:备考策略与建议
-
吃透参考书,但不止于参考书:
(图片来源网络,侵删)- 基础理论:王沪宁《政治的逻辑:马克思主义政治学原理》、海伍德《政治学》(或其他经典教材)、燕继荣《政治学十五讲》等。
- 前沿与专题:密切关注山大政治学领域知名导师(如葛荃、马敏、马庆钰等,请务必查询最新导师名单)的代表性论文和专著,他们的研究方向和关注点,很可能就是命题的重点,阅读《政治学研究》、《中国行政管理》、《世界经济与政治》等顶级期刊。
- 政策文件:党的历次全会报告、政府工作报告、重要领导人讲话,是分析中国政治问题的“原材料”,必须精读。
-
构建知识体系,而非零散记忆:
用思维导图等方式,将政治学理论、党史党建知识点串联起来,形成体系,围绕“国家”这一核心概念,可以梳理出不同理论流派的解释、国家的起源与演变、国家的职能与能力、中国国家治理的特殊性等。
-
刻意练习,模拟答题:
- 找到真题(或模拟题),严格按照考试时间进行模拟写作,特别是论述题,要练习“是什么-为什么-怎么办”的逻辑结构,做到观点明确、论据充分、条理清晰、语言规范。
-
提前联系导师,精心准备研究计划:
- 在备考后期,一定要尝试通过邮件等方式与心仪的导师取得联系,附上一份高质量的博士研究计划是重中之重,这份计划要体现你的学术兴趣、理论基础、问题意识和研究方法,最好能与导师的研究方向形成互补或延续。
-
关注时事,培养问题意识:
将学到的理论与现实热点问题(如中美关系、人工智能治理、共同富裕、乡村振兴等)联系起来,尝试用政治学的视角去分析和解读,这不仅是面试的加分项,更是笔试论述题得高分的关键。
最后提醒:最权威的信息永远是山东大学研究生招生网和山东大学政治学与公共管理学院官网发布的最新招生简章和专业目录,请务必以官方信息为准,并根据每年的动态调整你的备考策略。
祝你备考顺利,成功上岸!
