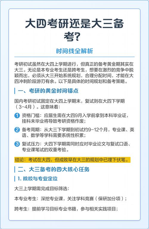
考研的考试时间通常安排在大学本科阶段的最后一年,也就是大四上学期进行,但备考过程则从大三阶段就已经开始,两者是紧密衔接的不同阶段,从考试本身来看,全国硕士研究生统一招生考试的初试时间一般固定在12月底,例如2025年的考研初试时间为2025年12月23日至24日,而大四学生正处于本科学习的第七或第八学期,时间上完全契合,这是因为大四学生已完成大部分专业课程学习,能够全身心投入考试,且考试结果出来后(通常在次年2-3月)刚好衔接毕业论文答辩和研究生入学(9月),形成完整的时间闭环。

而从备考规划的角度,大三则是关键的基础阶段,这一阶段学生需要完成三方面核心任务:一是明确考研目标,包括确定报考院校、专业及研究方向,这需要通过搜集招生简章、历年分数线、报录比等信息综合判断;二是系统复习公共课(如英语、政治、数学)和专业课,大三全年可用于复习的时间相对充裕,能够从基础知识点开始逐步构建知识体系,避免大四时因课程压力、实习或毕业事宜导致备考时间碎片化;三是初步接触考研真题,通过分析题型、难度和命题规律,调整复习重点,对于理工科学生,大三可能还在修读核心专业课程,此时可将课程学习与考研专业课复习结合,一举两得。
值得注意的是,不同专业的备考节奏可能存在差异,对于需要大量背诵的文科专业,如教育学、历史学,大三下学期即可开始系统记忆;而对于依赖逻辑推导的理工科或需要积累案例的商科专业,大三阶段则更侧重基础理论和习题训练,大三暑假(7-8月)被称为考研备考的“黄金期”,许多学生会选择留校复习,集中攻克难点,为开学后的强化阶段(9-10月)和冲刺阶段(11-12月)奠定基础。
以下为考研备考阶段时间规划表(以大三学生为例):
| 阶段 | 时间节点 | 核心任务 |
|---|---|---|
| 基础阶段 | 大三上学期(9-12月) | 确定目标院校专业;开始英语单词、语法及数学基础复习;专业课教材第一轮精读。 |
| 强化阶段 | 大三下学期(1-6月) | 公共课进入专项训练(如英语阅读、政治模块);专业课整理笔记并完成第二轮复习;开始做真题。 |
| 黄金期 | 大三暑假(7-8月) | 系统梳理知识点框架;攻克高频考点和难点;进行真题套题训练,总结错题。 |
| 冲刺阶段 | 大四上学期(9-12月) | 政治时事背诵;英语作文模板整理;专业课高频考点反复记忆;全真模拟考试,调整作息。 |
对于部分特殊情况,如大三学生已提前修完学分、以同等学力身份报考或选择“2+2”联合培养项目,可能存在大三参加考试的可能性,但这属于少数情况,且需满足特定条件(如部分院校允许大三学生凭学校报考证明参考,但录取时需提供本科毕业证书),绝大多数学生应遵循“大三备考、大四考试”的主流路径,确保本科学习与考研准备的平衡。

相关问答FAQs
Q1:大三可以报名考研吗?需要满足哪些条件?
A:一般情况下,考研报名要求考生必须是应届本科毕业生或往届本科毕业生,大三学生因未获得本科学历,无法直接报名,但部分院校的特定项目(如推免研究生)或特殊政策(如以同等学力身份报考)可能允许大三学生参与,需提前查阅目标院校招生简章,确认是否需要附加条件(如修完一定学分、发表学术论文等)。
Q2:大四上学期考研,如果未通过复试会影响毕业吗?
A:不会直接影响,考研初试和复试结果通常在次年3-4月公布,而本科毕业论文答辩和毕业手续办理集中在6月,两者时间不冲突,若考研失利,学生仍可正常完成学业获得毕业证和学位证,后续可选择二战、就业或其他升学途径,建议提前规划毕业论文进度,避免与复试备考时间冲突。

