19年考研政治真题答案的分析需要结合考试大纲和命题趋势,从各模块特点、考点分布及解题技巧等方面展开,2025年考研政治试卷整体难度适中,注重对基础知识的考查,同时强调理论与时政的结合,尤其体现了对习近平新时代中国特色社会主义思想、党的十九大精神以及当年重要时政热点的关注。

从试卷结构来看,考研政治包括马原、毛中特、史纲、思修法基、形势与政策五个部分,各分值占比分别为24分、30分、14分、16分、16分,2025年的真题在题型设置上延续了单选、多选和分析题的传统,但多选题的干扰项设置更为隐蔽,对知识点的精准性要求更高;分析题则注重跨模块综合,如马原与毛中特的结合,要求考生具备较强的知识整合能力。
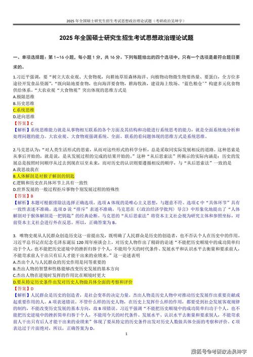
在马原部分,真题考点集中在马克思主义哲学的基本原理,如认识与实践的辩证关系(单选第1题)、矛盾的普遍性与特殊性(多选第17题),以及政治经济学中的剩余价值理论(分析题34题),分析题以“‘真理与谬误’的辩证关系”为切入点,结合习近平总书记关于科技创新的论述,考查考生对认识运动发展规律的理解,这体现了马原原理与当代中国实践的结合。
毛中特部分是分值最高的模块,2025年真题重点围绕习近平新时代中国特色社会主义思想展开,单选第5题考查“我国社会主要矛盾的变化”,多选第22题涉及“新发展理念”,分析题36题则以“改革开放40周年”为背景,要求分析“改革开放是决定当代中国命运的关键一招”,同时结合党的十九大报告中“全面深化改革”的内容,这部分试题凸显了对党的创新理论的理解和运用,考生需关注十九大报告中的核心表述,如“两个一百年”奋斗目标、中国特色社会主义进入新时代等关键论断。
史纲部分注重重大历史事件的意义和经验教训,如单选第9题考查“遵义会议”,多选第27题涉及“抗日战争胜利的意义”,分析题38题以“中美贸易摩擦”为背景,要求从近代以来中国“开放与封闭的历史教训”角度分析,这体现了历史与现实问题的呼应,要求考生具备以史为鉴的思维能力。

思修法基部分侧重道德与法治的结合,单选第14题考查“社会主义核心价值观”,多选第31题涉及“公民道德建设”,分析题37题以“爱国主义”为主题,结合新时代青年的责任,引导考生将个人理想融入国家发展,这部分试题强调价值引领,答案需结合社会热点和青年实际。
形势与政策部分则聚焦2025年全年重大时政,如单选第15题“博鳌亚洲论坛2025年年会主题”,多选第32题“上合组织青岛峰会成果”,分析题35题以“中非合作论坛北京峰会”为材料,考查“构建人类命运共同体”理念,这部分试题要求考生熟悉全年时政要闻,尤其是习近平总书记的重要讲话和国际组织会议内容。
整体来看,2025年考研政治真题答案的提炼需注意三点:一是紧扣教材基础,如马原的哲学原理、毛中特的理论框架;二是结合时政热点,如改革开放40周年、中美关系等;三是掌握解题方法,如多选题的“排除法”、分析题的“原理+材料+结构,分析题34题(马原)需先阐述“真理与谬误的辩证关系”原理,再结合材料中科技创新的案例,最后总结实践对检验真理的重要性。
相关问答FAQs
Q1:2025年考研政治多选题得分率较低,如何提高多选题的正确率?
A:多选题得分率低主要因知识点记忆不精准、干扰项识别能力不足,建议考生:①系统梳理高频考点,如毛中特的“新发展理念”、史纲的“历史事件意义”,确保表述准确;②练习“排除法”,先排除明显错误选项,再对比相似选项的差异;③总结常见干扰类型,如“以偏概全”“偷换概念”,例如多选第17题(矛盾特殊性)需注意“具体问题具体分析”与“普遍适用”的区别。
Q2:2025年考研政治分析题如何组织答案才能更高效?
A:分析题答题需遵循“原理+材料+三步法:①准确对应原理,如分析题36题(改革开放)需关联“改革开放是社会主义制度的自我完善和发展”;②结合材料关键词,如“40年实践证明”“关键一招”,提炼材料中的有效信息;③结论部分升华主题,如联系“新时代全面深化改革”或青年担当,注意分点作答,逻辑清晰,避免冗长。
