在公务员考试中,国考(国家公务员考试)的行政职业能力测验部分对语言文字能力的考查是重要组成部分,而病句和歧义句作为语言表达规范性的核心考点,确实出现在考试范围内,这一考点主要侧重于考查考生对现代汉语语法规则、逻辑关系及表达准确性的掌握程度,通过辨析并修改存在语法错误、逻辑混乱或表意不清的句子,评估考生的文字应用能力。

从历年国考真题来看,病句和歧义句的考查形式多样,通常以“语句表达”或“病句辨析”题型出现,可能包含在选词填空、片段阅读等模块中,或作为独立题型直接考查,其考查内容可归纳为以下几个核心方向:
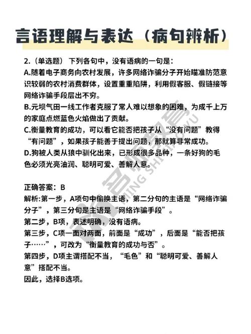
病句的主要考查类型及辨析方法
病句是指不符合语法规则、逻辑事理或语言习惯的句子,国考中常见的病句类型包括:
-
语序不当
指句子中成分的位置排列不合理,导致语义不通或逻辑混乱。“通过这次学习,使我认识到自己的错误。”(主语残缺,应删除“通过”或“使”),这类错误需注意修饰语与中心词的位置关系、多层定状语的排列顺序等。 -
搭配不当
主谓、动宾、主宾等句子成分之间搭配不协调。“他的工作态度很优秀。”(“态度”与“优秀”搭配不当,应改为“端正”),需关注词语的词性、语义范围及习惯搭配。
(图片来源网络,侵删) -
成分残缺或赘余
句子缺少必要成分(如主语、谓语、宾语)或存在重复表述。“由于他勤奋努力,取得了优异成绩。”(缺少主语,可在句首添加“他”),需通过压缩句子主干判断成分是否完整。 -
结构混乱
将两种不同句式杂糅,导致结构不清。“这本书的作者是一位著名作家写的。”(杂糅了“这本书的作者是著名作家”和“这本书是著名作家写的”两种句式)。 -
逻辑不当
包括概念不清、自相矛盾、不合事理等。“所有同学都参加了考试,只有小明没来。”(“所有”与“只有”矛盾)。
歧义句的主要考查类型及辨析方法
歧义句指同一句话存在两种或多种解释,影响信息传递的准确性,国考中常见的歧义类型包括:

-
词语多义性歧义
句中某个词语存在多种含义。“他背着书包走进教室。”(“背着”可指“用背部驮”或“隐瞒”)。 -
指代不明歧义
代词(如“这”“那”“他”)的指代对象不明确。“小明和小红约好一起去公园,他迟到了。”(“他”指代小明还是小红?)。 -
结构层次歧义
句子结构划分不同导致语义差异。“我们三个一组。”(可理解为“我们/三个一组”或“我们三个/一组”)。 -
语义关系歧义
词语间的修饰或限定关系模糊。“进口汽车质量很好。”(“进口”是动词还是定语?)
国考中的考查形式与难度
在国考行测中,病句和歧义句的考查通常以选择题形式出现,要求考生从四个选项中选出“没有语病的一项”或“有歧义的一项”,题目难度适中,但综合性较强,需结合语法、逻辑及语境综合判断。
-
例题1(病句辨析):下列句子没有语病的一项是( )。
A. 通过这次培训,使大家的业务水平得到了显著提高。
B. 他不仅学习成绩优秀,而且品德高尚,是同学们学习的好榜样。
C. 能否保持良好的心态,是考试成功的关键。
D. 为了防止这类事故不再发生,我们必须加强安全意识。解析:A项主语残缺;C项“能否”与“关键”两面对一面;D项“防止不再发生”双重否定不当,正确答案为B。
-
例题2(歧义句辨析):下列选项中存在歧义的是( )。
A. 他看见一个老人在公园里散步。
B. 请你把这份文件交给小李。
C. 我们讨论并通过了他的建议。
D. 这家餐厅的菜品很受顾客欢迎。解析:A项“一个老人”可能修饰“他”或“散步”,存在歧义,正确答案为A。
备考建议
针对国考病句和歧义句的考查,考生需重点掌握以下方法:
- 主干压缩法:提取句子主干,判断主谓宾是否完整、搭配是否合理。
- 逻辑分析法:关注句子是否存在概念矛盾、因果倒置等逻辑问题。
- 语境代入法:结合具体语境,分析歧义句在不同情境下的语义差异。
- 积累常见错误类型:熟记高频病句和歧义句的典型特征,如“多重否定”“指代不明”等。
相关问答FAQs
Q1:国考中病句和歧义句的题量有多大?
A1:国考行测中病句和歧义句的题量通常为1-3道,具体数量因年份而异,虽然题量不大,但属于必考题型,且常与其他言语理解题型结合考查,需重点掌握。
Q2:如何快速辨别歧义句?
A2:可通过“替换法”和“结构调整法”快速辨别,将句中关键词替换为同义词,或调整语序观察语义是否变化,若替换或调整后句子含义发生改变,则可能存在歧义,进口设备”可调整为“从国外进口的设备”或“进口的设备”,明确语义后即可判断歧义。
