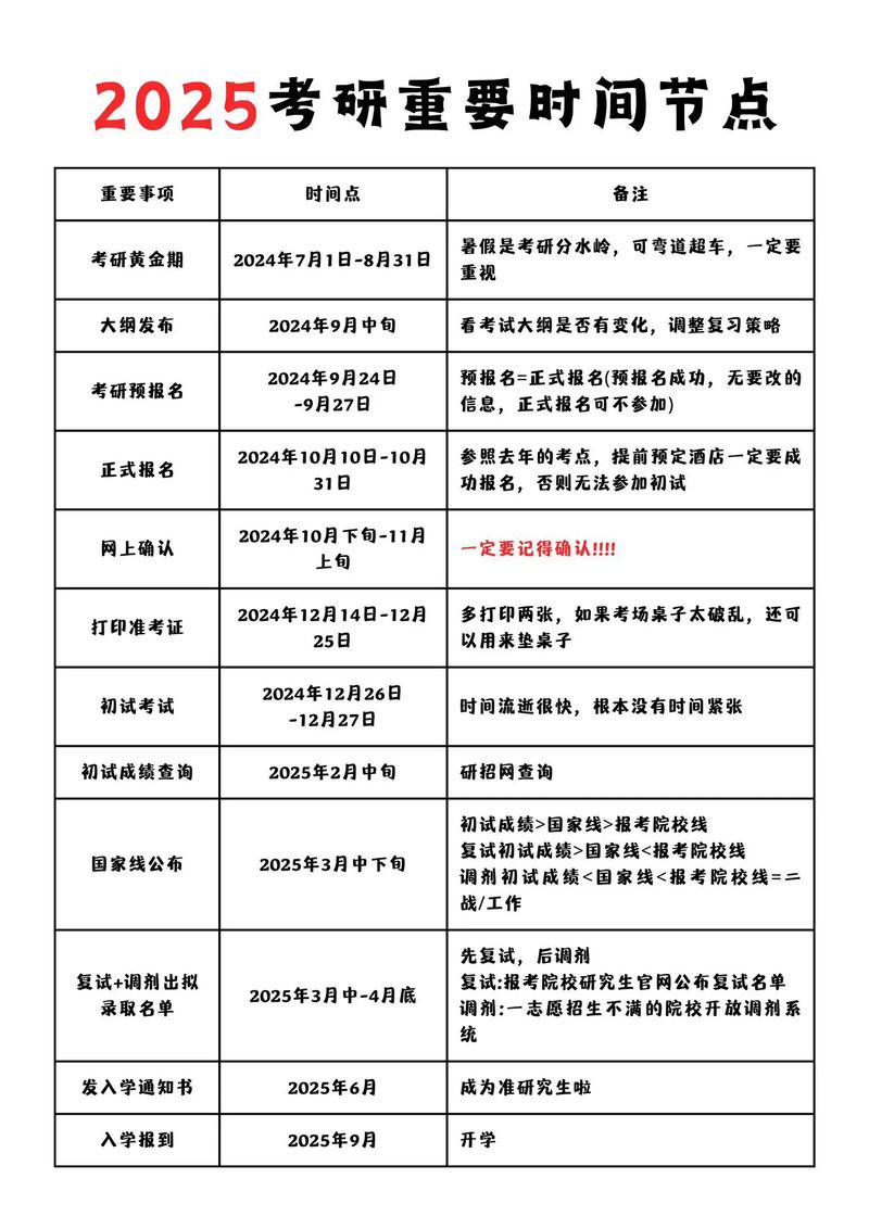
2025年考研报名时间为预报名和正式报名两个阶段,预报名时间为2025年9月25日至9月28日,每天9:00-22:00;正式报名时间为2025年10月10日至10月31日,每天9:00-22:00,考生需登录“中国研究生招生信息网”(简称“研招网”)完成报名流程,预报名主要针对应届本科毕业生,但往届生也可填写,报名信息有效,正式报名无需重复填报,报名期间,考生可自行修改或补填信息,但一旦提交生成报名号后部分字段不可修改,需重新注册账号填报,报名流程包括注册账号、填写个人信息(包括学籍学历、奖惩情况、家庭背景等)、选择报考单位、专业及研究方向、填写报考信息(含报考点选择)、校验信息并提交、缴纳报名费等环节,学籍学历信息需通过学信网学籍学历认证,未通过者需现场确认时提供认证报告;报考点选择需符合要求,应届生一般选择就读高校所在地报考点,往届生选择工作或户籍所在地报考点,具体以报考点公告为准,报名费缴纳方式为网上支付,各地收费标准不同,一般为100-200元,未按时缴费视为报名无效,报名结束后,考生需于2025年11中旬左右携带身份证、学历学位证书(往届生)、学生证(应届生)等材料到报考点指定地点进行现场确认,核对信息、采集照片和指纹,确认签字后报名流程完成,2025年考研报名政策较往年变化不大,但仍需注意“同等学力”考生需按报考单位要求附加材料,以及“退役大学生士兵”专项计划需提交相关证明等细节,报名信息是后续考试、复试录取的重要依据,考生务必确保真实准确,因个人原因导致信息错误影响考试的责任自负。

以下是2025年考研报名关键时间节点及注意事项简表:
| 阶段 | 时间 | 注意事项 | |
|---|---|---|---|
| 预报名 | 2025年9月25日-28日 | 应届生填写报名信息,生成报名号 | 信息有效,正式报名无需重复填报,可提前熟悉流程 |
| 正式报名 | 2025年10月10日-31日 | 所有考生完成报名,修改或补填信息 | 报名号生成后部分字段不可修改,需谨慎填写 |
| 现场确认 | 2025年11月中旬(具体以报考点通知为准) | 核对信息、采集照片和指纹、签字确认 | 需携带身份证、学历学位证书等材料,未确认者报名无效 |
| 打印准考证 | 2025年12月中旬 | 登录研招网下载打印 | 准考证使用期间不得涂改,考试时需携带身份证和准考证 |
相关问答FAQs:
-
问:2025年考研预报名和正式报名有什么区别?必须参加预报名吗?
答:预报名仅针对应届本科毕业生,目的是分流报名压力,提前熟悉流程,预报名信息在正式报名时有效,无需重复填报;往届生可直接参加正式报名,预报名并非强制要求,但建议应届生参加,避免正式报名网络拥堵导致填报失败。 -
问:2025年考研报名时,姓名或身份证号填写错误如何修改?
答:若报名号生成前,可直接登录研招网修改;若报名号生成后,姓名、身份证号等关键字段不可修改,需重新注册账号填报,并确保新报名信息准确,原报名号作废,现场确认时若发现此类错误,需联系报考点协调处理,但可能影响后续考试,务必谨慎填写。
(图片来源网络,侵删)

