2025年国家公务员考试公告是考生备考的重要依据,其内容涵盖招考计划、报考条件、报名流程、考试内容、录用安排等关键信息,考生需仔细研读以确保准确报考,以下从核心要点出发,结合公告内容进行详细解读,帮助考生全面了解2025国考相关要求。

招考计划与职位设置
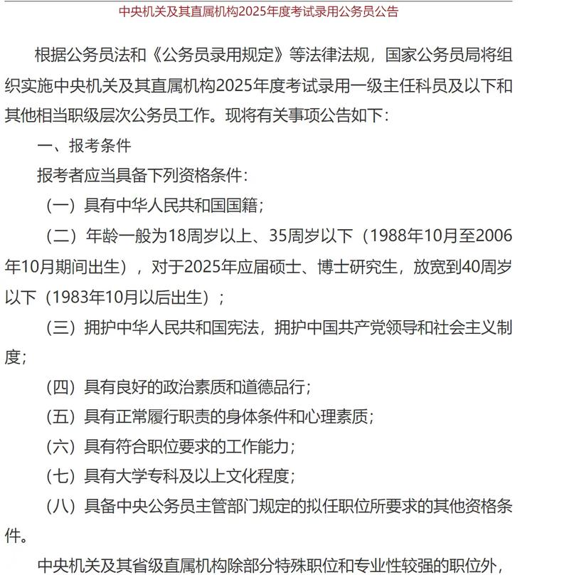
2025国考共计划招录14537人,涉及中央机关及其直属机构,涵盖党群机关、行政机关、参照公务员法管理事业单位等,职位设置分为中央机关和省级直属机构、市(地)级及以下直属机构两类,其中基层岗位占比超过70%,重点面向应届毕业生,设置约3000个专门招录应届生的职位,鼓励青年到基层工作,职位专业要求覆盖文、理、工、农、医等多个领域,部分职位对政治面貌、基层工作经历、资格证书等有附加条件,考生需根据自身条件精准匹配。
报考条件与资格要求
- 基本条件:报考者需具有中华人民共和国国籍,拥护宪法,品行良好,具有正常履行职责的身体条件和心理素质,年龄一般要求18至35周岁(2025年10月至2001年10月期间出生),应届硕士、博士研究生可放宽至40周岁。
- 学历与专业:要求具有大专及以上文化程度,以毕业证为准;职位表明确专业要求的,需严格匹配所学专业(含专业方向)。
- 基层工作经历:指在县级及以下党政机关、国有企事业单位、村(社区)组织等工作的经历,计算截止时间为2025年10月,部分特殊职位(如涉密、艰苦边远地区)对工作经历有具体年限要求。
- 其他限制:曾因犯罪受过刑事处罚、被开除公职、在各级公务员招考中被认定有舞弊行为等人员不得报考,也不得报考录用后即构成回避关系的职位。
报名流程与时间安排
2025国考报名采用网络方式,于2025年10月22日8:00至10月31日18:00期间进行,期间考生可登录“考录专题网站”提交申请,每人只能报考一个职位,报名时需如实填写个人信息(学历、专业、工作经历等),并上传近期免冠证件照,资格初审通过后,考生需于11月17日0:00至11月22日24:00期间完成缴费,未按时缴费视为放弃考试,报名期间,每日公布各职位报名人数,供考生参考调整。
与时间安排
笔试分为公共科目和专业科目,公共科目包括《行政职业能力测验》(客观题,120分钟)和《申论》(主观题,180分钟),行测》涵盖常识判断、言语理解、数量关系、判断推理、资料分析五大模块,《申论》根据职位层级分为省级以上和市(地)级两类,侧重不同能力考察,部分职位(如银保监会、证监会、公安机关人民警察等)需加试专业科目,考试时间为2025年11月25日,笔试成绩于2025年1月中下旬公布,考生可通过专题网站查询,后续资格复审、面试、体检、考察等环节均按公告要求分阶段开展。
注意事项与备考建议
- 信息真实性:报名时提交的信息需真实有效,资格审查贯穿招考全过程,凡弄虚作假者,一经查实即取消资格。
- 职位选择:建议结合自身条件、职业规划及职位竞争比综合选择,避免盲目报考“热门职位”。
- 备考规划:笔试复习需注重基础巩固与真题训练,尤其是《行测》的解题速度和《申论》的归纳分析能力,可结合历年考试大纲调整复习重点。
- 关注动态:招考期间需密切关注专题网站发布的补充公告、面试通知等信息,确保不遗漏重要节点。
相关问答FAQs
问:2025国考报名时,所学专业在职位表未明确列出,但属于相关专业,能否报考?
答:需严格对照职位表的专业要求,若职位栏注明“XX类”专业,考生所学专业需在该类范围内;若未注明类别,建议直接招录机关咨询,以官方答复为准,不可自行判断。

问:基层工作经历起始时间如何计算?
答:基层工作经历起始时间一般为参加工作时间,具体可参考劳动合同、社保缴纳记录或单位证明,在校期间的社会实践、实习经历不视为基层工作经历,计算截止时间为2025年10月。
