2025年考研报名时间是广大考生关注的重要节点,涉及网上报名、网上确认(现场确认)等多个环节,不同阶段的时间安排和注意事项各有不同,以下是关于2025年考研报名时间的详细说明,包括各阶段时间节点、报名流程、注意事项及相关内容。

2025年全国硕士研究生招生考试报名工作分为网上报名和网上确认(或现场确认)两个阶段,网上报名分为预报名和正式报名,预报名主要针对应届本科毕业生,正式报名则所有考生均可参与,根据教育部公布的信息,2025年考研预报名时间为2025年9月24日至9月27日,每天9:00-22:00;正式报名时间为2025年10月10日至10月31日,每天9:00-22:00,预报名填写的信息有效,正式报名时无需重复填写,但考生可对已填报信息进行修改或补充,预报名未成功的考生可在正式报名期间完成报名。
网上报名阶段,考生需登录“中国研究生招生信息网”(简称“研招网”)进行报名,填写个人基本信息、学业信息、报考信息等,报考信息包括报考单位、报考专业、考试科目、报考点等,这些信息一旦提交后部分内容不可修改,考生需仔细核对,报名费用通过网上支付,生成报名号后才算报名成功,报名号是考生确认报名成功的重要凭证,需牢记并妥善保存,考生需确保所填信息真实准确,因信息填写错误导致无法考试或录取的,责任由考生自行承担。
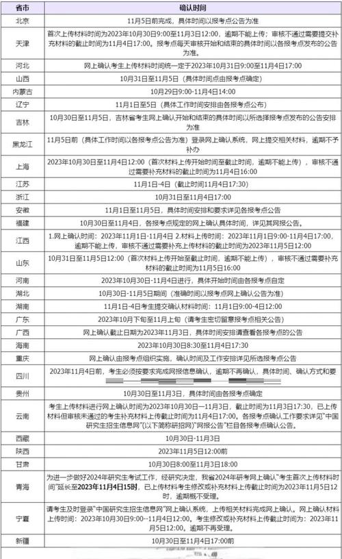
网上确认(或现场确认)是报名的第二阶段,主要核对考生身份和报考信息,采集照片等,2025年,大部分省份实行网上确认,少数仍保留现场确认,网上确认时间为2025年11月上旬至中旬(具体时间由各省级教育招生考试机构确定),考生需在规定时间内登录研招网或省级教育招生考试机构指定网站,按要求上传相关材料,如身份证照片、学历学位证书(应届生为学生证)、报名号等,并配合人脸识别等身份核验,未进行网上确认或确认未通过的考生,报名无效,现场确认则需考生本人携带身份证、学历学位证书、报名号等材料到报考点指定地点进行信息核对、缴费、采集照片等,具体时间由各报考点公布,考生需提前关注报考点通知。
除时间节点外,考生还需注意以下事项:一是报考点选择,应届本科毕业生原则上应选择就读学校所在省(区、市)的报考点,往届生应选择工作或户口所在地省级教育招生考试机构指定的报考点;二是学历学籍校验,报名期间系统会对考生学历学籍信息进行校验,未通过校验的考生需在规定时间内完成学历学籍认证;三是专项计划报考,如“退役大学生士兵计划”等,需符合相应条件并按要求提交证明材料;四是准考证打印,初试前10天左右(2025年12月14日-12月23日),考生可凭网报用户名和密码登录研招网下载打印准考证,准考证使用期间不得涂改,需妥善保管。

以下是2025年考研报名主要时间节点的简要表格,供考生参考:
| 阶段 | 时间节点 | |
|---|---|---|
| 网上预报名 | 2025年9月24日-9月27日 | 应届本科毕业生填写报名信息,生成报名号 |
| 网上正式报名 | 2025年10月10日-10月31日 | 所有考生填写/修改报名信息,网上支付报名费 |
| 网上确认/现场确认 | 2025年11月上旬-中旬 | 核对身份信息、采集照片、确认报名(具体时间以省级报考点通知为准) |
| 准考证打印 | 2025年12月14日-12月23日 | 登录研招网下载打印准考证 |
| 初试时间 | 2025年12月21日-12月22日 | 部分专业考试时间为12月23日 |
需要注意的是,2025年考研报名政策与往年相比,网上确认的范围进一步扩大,流程更加便捷,但考生仍需密切关注各省级教育招生考试机构和报考点发布的具体通知,确保按时完成各环节操作,报名期间研招网可能存在访问高峰,建议考生避开高峰时段登录,提前准备好相关材料,确保报名顺利完成。
相关问答FAQs:
问题1:2025年考研预报名和正式报名有什么区别?预报名没报会影响正式报名吗?
解答:预报名仅针对应届本科毕业生,主要目的是分流报名压力,提前填写报名信息;正式报名面向所有考生,包括应届生和往届生,预报名填写的信息在正式报名时可直接生效,考生也可在正式报名期间修改或补充,预报名未成功或未参加的考生,可在正式报名期间完成报名,两者效力相同,只要在正式报名截止前完成报名即可。
问题2:2025年考研网上确认需要上传哪些材料?未通过网上确认怎么办?
解答:2025年考研网上确认通常需要上传的材料包括:本人有效身份证件正反面照片、学历学位证书(应届生为学生证或学信网学籍认证报告)、报名号截图、个人证件照(符合研招网要求)等,部分考生还需上传户籍证明、工作证明(往届生)或退役士兵证(专项计划考生),未通过网上确认的考生,需根据报考点通知要求在规定时间内补充材料或重新提交,逾期未完成的视为报名无效,无法参加考试。
