公务员考试作为我国招录机关工作人员的重要途径,主要分为国家公务员考试(简称“国考”)和省级公务员考试(简称“省考”),两者在招录范围、考试内容、报考条件、招录机关等方面存在显著差异,考生需根据自身情况合理选择,以下从多个维度详细分析国考与省考的区别。

招录机关与组织单位不同
国考是由中央组织部、国家公务员局组织,招录中央机关及其直属机构工作人员,涵盖中央党群机关、中央国家行政机关及其直属机构(如海关、税务、海事、铁路公安等),岗位具有全国性特点,工作地点多集中于北京或其他省会城市、经济发达地区,省考则由各省(自治区、直辖市)党委组织部、公务员局组织,招录省、市、县、乡四级机关工作人员,岗位具有地域性,主要面向本省(自治区、直辖市)生源或户籍人员,工作地点多为省内各级城市及基层岗位。
招录范围与报考条件存在差异
国考的招录范围更广,面向全国符合条件的人员报考,通常对户籍限制较少(部分涉密或特殊岗位除外),但部分岗位可能要求“基层工作经历”,且对学历、专业的要求较为严格,尤其中央部委岗位多要求全日制本科及以上学历,部分岗位还限制“中共党员”身份,省考的招录范围以本省为主,部分省份的乡镇岗位或特殊岗位会限制户籍或本省生源,学历要求相对宽松,部分偏远地区或基层岗位可放宽至大专学历,专业限制也较国考灵活,部分岗位面向“本地生源”或“本省院校毕业生”。
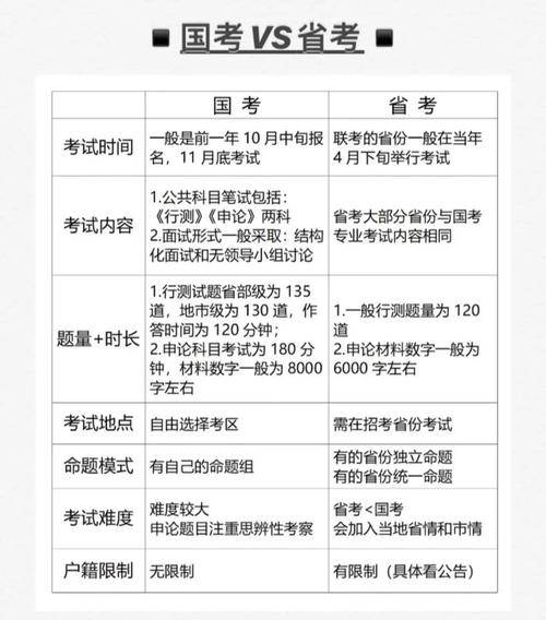
考试时间与流程安排有别
国考时间固定,通常在每年10月发布公告,11月底或12月初笔试,次年2-3月面试,流程高度统一,由中央公务员主管部门统一命题、阅卷,省考时间各省不一,多数省份参加“联考”(如每年3-4月笔试),但北京、上海、江苏、浙江等部分省份独立组织,时间早于或晚于联考,笔试科目和命题由各省自主安排,部分省份(如广东、山东)会单独命制行测和申论题目,面试形式和流程也由各省自行确定。
与命题侧重不同
国考与省考笔试均包含《行政职业能力测验》(行测)和《申论》两科,但命题难度和侧重点存在差异,国考行测题量更大(如副省级135题,地市级130题),难度较高,尤其常识判断部分涉及全国性法律、政策、时政,言语理解片段阅读更长,资料分析数据更复杂;省考行测题量多为120题左右,难度相对较低,常识判断侧重本省省情、政策法规,言语理解和资料分析更贴近基层工作实际,申论科目中,国考主题多围绕国家战略、宏观政策(如科技创新、乡村振兴),材料篇幅较长,要求具备全局视野;省考主题更聚焦本省发展问题(如地方产业升级、基层治理),材料案例多来自本省实践,需结合地方实际作答,部分特殊岗位(如公安、银保监)还会加试专业科目,国考与省考的专业科目命题范围和难度也有所不同。

录用后的待遇与职业发展差异
国考岗位多为中央或垂直管理单位(如税务、海关、海事),薪资待遇按国家统一标准发放,福利保障较高,晋升渠道相对规范,但竞争激烈,晋升周期较长;部分岗位需长期异地工作,调动难度较大,省考岗位分为省直、市直、县乡三级,薪资待遇由各省财政决定,经济发达省份(如广东、浙江)省考岗位薪资可能高于部分国考基层岗位,晋升速度较快,尤其基层岗位晋升空间灵活,但工作压力较大,且需适应地方工作节奏。
竞争激烈程度与岗位特点对比
国考报考人数多、岗位竞争激烈,2025年国考报名人数突破250万,平均竞争比约60:1,中央部委岗位竞争比常超1000:1,但部分偏远地区或艰苦岗位(如西藏、青海)竞争压力较小,省考岗位数量多、类型丰富,既有省直机关岗位,也有基层乡镇岗位,竞争程度因省份、地区、岗位类型差异较大,经济发达省份(如江苏、浙江)省考竞争激烈,部分偏远省份或基层岗位则存在“招录不足”现象,对本地考生更为友好。
国考与省考核心区别对比表
| 对比维度 | 国家公务员考试(国考) | 省级公务员考试(省考) |
|---|---|---|
| 组织单位 | 中央组织部、国家公务员局 | 各省(自治区、直辖市)党委组织部、公务员局 |
| 招录机关 | 中央机关、直属机构(如海关、税务、铁路公安等) | 省、市、县、乡四级机关 |
| 报考范围 | 全国,户籍限制少 | 本省为主,部分岗位限制户籍或生源 |
| 考试时间 | 固定在每年10月报名,11月底-12月初笔试 | 各省不一,多数参加联考(3-4月),部分省份独立组织 |
| 行测特点 | 题量135题(副省级),难度高,侧重全国性时政与政策 | 题量约120题,难度适中,侧重本省省情与基层实际 |
| 申论主题 | 国家战略、宏观政策(如科技创新、乡村振兴) | 本省发展问题(如地方产业、基层治理) |
| 待遇与晋升 | 国家统一标准,福利高,晋升规范但周期长 | 省级财政标准,发达省份薪资高,基层晋升灵活 |
| 竞争激烈程度 | 平均竞争比60:1,中央岗位超1000:1 | 因省份、岗位差异大,发达地区竞争激烈,基层岗位较宽松 |
相关问答FAQs
Q1:国考和省考可以同时报考吗?
A:可以,国考和省考的组织单位、招录机关不同,考试时间通常不冲突(国考在11月底,省考多在次年3-4月),考生可同时报考,但需注意:① 避免考试时间重叠(极少数省份省考时间可能与国考面试冲突);② 笔试通过后,若同时进入国考和省考面试环节,需提前与招录单位沟通,避免时间冲突;③ 遵守“诚信报考”原则,一旦确认录用,需放弃其他报考资格,否则将影响公务员考试诚信记录。
Q2:没有基层工作经历,可以报考哪些岗位?
A:无论是国考还是省考,均有大量岗位不要求基层工作经历,国考中,中央机关、直属机构的大部分综合管理岗(如外交部、发改委的部分岗位)以及部分专业技术岗(如统计局、银保监会的岗位)均无基层经历要求;省考中,省直机关、市直机关的行政岗、事业单位岗(如教育厅、财政厅)以及部分县乡机关的文职岗位(如办公室科员、宣传干事)通常不限制基层经历,考生需在职位表中筛选“基层工作经历”为“无”或“不限”的岗位,同时注意岗位其他条件(如学历、专业、政治面貌等)是否符合要求。

