文博思齐教育

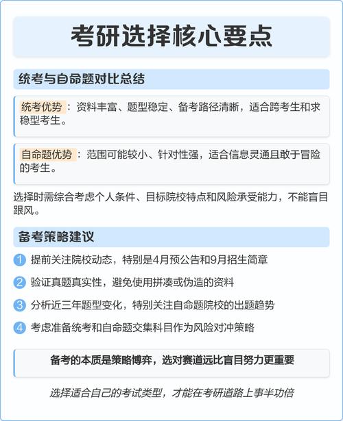
考研自主命题到底指什么?

考研自主命题是指由招生单位(如高校、科研院所等)自行组织命制研究生入学考试科目的试题,与全国统一命题的科目相对应,这种命题方式通常针对特定专业或研究方向,旨在更精准地考察考生对学科核心知识的掌握程度、科研潜力以及与培养目标的匹配度,自主命题科目在高校招生中占有重要地位,尤其在特色鲜明、专业性强的学科领域,其命题逻辑和考查重点与全国统命题科目存在显著差异,需要考生针对性备考。

考研自主命题到底指什么?-图1
(图片来源网络,侵删)

从命题主体来看,自主命题的权力完全下放给招生单位,报考北京大学中国语言文学专业的考生,其“中国语言文学基础”科目由北京大学中文系命题;报考复旦大学新闻传播学专业的考生,“新闻与传播专业综合能力”可能由复旦大学新闻学院命题,这些命题单位通常会组建由学科带头人、资深教授和骨干教师组成的命题小组,依据本学科的培养方案、课程体系以及研究生阶段所需的研究能力,设计试题内容和考查形式,相比之下,全国统命题科目(如数学、英语、政治等)由教育部考试中心统一组织,面向全国所有适用该科目的考生,命题范围和标准更具普适性。

自主命题科目的内容设置往往紧密依托招生单位的学科优势和研究特色,以理工科为例,清华大学计算机科学与技术专业的“计算机学科专业基础”可能会重点考查数据结构、操作系统、计算机网络等核心课程,并结合人工智能、大数据等前沿领域的内容;而上海交通大学机械工程专业的“机械设计基础”则可能强调机械系统设计、动力学分析等传统优势方向,融入该校在智能制造领域的最新研究成果,在文科领域,中国人民大学的“理论经济学”可能侧重马克思主义政治经济学和西方经济学理论体系的深度考察,而南京大学的“中国古代文学”则可能突出文献学、古典文献学等特色方向,这种“因校制宜”的命题特点,使得自主命题科目能够更精准地筛选出符合本校培养需求的考生。

在试题形式和难度上,自主命题科目也呈现出多样化的特点,全国统命题科目通常题型相对固定,如数学的客观题与主观题比例、英语的阅读理解与写作分值等有统一规范;而自主命题科目则可根据学科特点灵活设计题型,法学专业的“专业基础课”可能包含案例分析题、法条分析题、论述题等多种题型,考查考生对法律知识的综合运用能力;艺术类专业的“设计基础”可能要求考生完成创意草图、设计方案说明等实践性内容,难度方面,自主命题科目往往更注重对学科核心概念和理论体系的深度挖掘,而非简单的知识记忆,北京大学哲学专业的“哲学基础”可能要求考生对康德、黑格尔等哲学家的思想进行批判性分析,而非仅复述基本观点;浙江大学化学专业的“化学原理”则可能涉及复杂反应机理的推导和实验数据的综合处理,对考生的逻辑思维和科研素养要求较高。

自主命题科目的命题依据通常包括国家教育部颁布的《硕士研究生招生专业目录》、本学科的教学大纲以及近年来的学科发展趋势,命题小组会在命题前召开多次会议,明确考查范围、重点难点、题型分布和评分标准,为保证命题的公平性和科学性,命题过程会严格执行保密制度,参与命题的教师需签订保密协议,试题命制完成后由专人保管,直至考试开始,许多招生单位还会组织专家对试题进行审核,确保试题的信度和效度,避免出现知识性错误或偏题、怪题现象。

考研自主命题到底指什么?-图2
(图片来源网络,侵删)

对于考生而言,备考自主命题科目需要更具针对性的策略,应仔细研读招生单位发布的考试大纲和参考书目,明确考查范围和重点,报考武汉大学马克思主义理论专业的考生,需重点参考《马克思主义基本原理概论》《毛泽东思想和中国特色社会主义理论体系概论》等指定教材,并结合该校教师的研究方向关注相关学术动态,收集和分析该校历年自主命题真题是关键环节,通过真题可以了解命题风格、题型特点、重复考点和高频知识点,例如复旦大学历史学的“中国古代史”可能连续多年考查“明清社会结构”相关内容,而北京师范大学心理学的“心理学研究方法”则可能侧重实验设计题的考查,关注招生单位近年来的学科建设和科研成果也有助于把握命题趋势,例如清华大学人工智能专业的自主命题可能涉及该校在深度学习领域的最新突破。

自主命题科目的阅卷工作通常由招生单位组织完成,与全国统命题科目的集中阅卷不同,自主命题科目的阅卷更注重对本学科专业标准的把握,文学类科目的论述题可能由多位教师共同评阅,根据考生的观点深度、逻辑层次和语言表达综合给分;理工科科目的计算题和证明题则可能重点考查解题步骤的完整性和结果的准确性,阅卷结束后,招生单位会结合考生的初试成绩和复试表现,综合评价其是否具备进入研究生阶段学习的潜力。

自主命题的存在也反映了高校在研究生招生中的自主权,旨在通过个性化的命题方式选拔出更适合本校培养模式的学生,这种命题方式也带来了一些挑战,如不同学校之间的试题难度差异可能导致考生成绩的可比性降低,部分考生因信息不对称而备考方向偏离等,为此,近年来教育部逐步推进了部分学科门类的统命题改革,如教育学、历史学、医学等学科的专业基础课开始实行全国统命题,以减少校际差异,提高招生的公平性,但自主命题在特色学科和交叉学科领域仍具有不可替代的作用,是高校选拔创新人才的重要途径。

相关问答FAQs:

考研自主命题到底指什么?-图3
(图片来源网络,侵删)
  1. 问:自主命题科目和全国统命题科目在备考上有什么区别?
    答:自主命题科目更注重对招生单位学科特色和培养目标的考查,备考时需重点研读该校指定的参考书目、分析历年真题,并关注该校教师的学术动态和研究成果;全国统命题科目则依据教育部考试中心颁布的大纲,备考范围更广,需系统梳理学科知识体系,注重基础知识的全面掌握和通用解题技巧的提升,自主命题科目的题型和难度可能更具灵活性,需针对性练习;统命题科目则题型相对固定,可通过标准化训练提高应试能力。

  2. 问:如何获取自主命题科目的备考资料?
    答:获取自主命题科目备考资料的途径包括:① 招生单位官网发布的考试大纲、参考书目和历年真题(部分学校会公开);② 购买该校出版社或指定出版社的相关教材;③ 通过考研论坛、学长学姐社群等渠道获取备考经验和笔记;④ 关注该校学科领域的学术期刊、专著和学术会议,了解前沿动态;⑤ 参加针对该校自主命题的辅导课程或培训班(需选择正规机构),建议直接联系招生单位研招办,咨询命题范围和备考建议,确保信息准确。

分享:
扫描分享到社交APP
上一篇
下一篇