四川大学考博时间安排是考生备考过程中需要重点关注的信息,不同报考类别(如普通招考、硕博连读、申请-考核制等)及不同学院的具体时间可能存在差异,但整体流程通常围绕报名、材料提交、考核、录取等环节展开,以下结合四川大学近年考博常规安排,对时间节点及注意事项进行详细说明,帮助考生合理规划备考节奏。

整体时间框架(以2025年为例,2025年可参考此时间提前准备)
四川大学博士研究生招生通常分为春季招生和秋季招生,其中秋季招生为主,涵盖大部分专业;部分学院或专业可能开设春季招生,具体以当年学校研究生院及各学院通知为准,以下以秋季招生(普通招考及申请-考核制)为核心,分阶段说明时间安排:
(一)招生简章与专业目录发布(考前3-6个月)
- 时间节点:一般每年8月下旬至9月上旬。 学校研究生院官网会发布《四川大学博士研究生招生简章》,明确报考条件(如学历要求、外语水平、科研成果等)、报名方式、考试科目、学制、学费标准等;各学院同步发布《招生专业目录》,列示当年拟招生专业、导师、研究方向、招生计划数及考核方式(普通招考或申请-考核制)。
- 考生行动:仔细阅读简章和目录,结合自身专业背景、研究方向及导师研究领域,初步筛选目标专业和导师,提前联系导师(部分学院要求提前提交《导师同意报考证明》)。
(二)网上报名与材料提交(考前2-3个月)
- 时间节点:一般每年9月中下旬至10月上旬(持续约10-15天),具体以中国研究生招生信息网(简称“研招网”)博士报名系统及四川大学研究生院通知为准。
- 报名流程:
- 注册账号:考生登录研招网博士报名系统,实名注册并填写个人信息(学习经历、科研成果、获奖情况等)。
- 填报志愿:选择目标专业及导师,确认报考类别(非定向就业/定向就业)、考试方式(普通招考/申请-考核制/硕博连读等)。
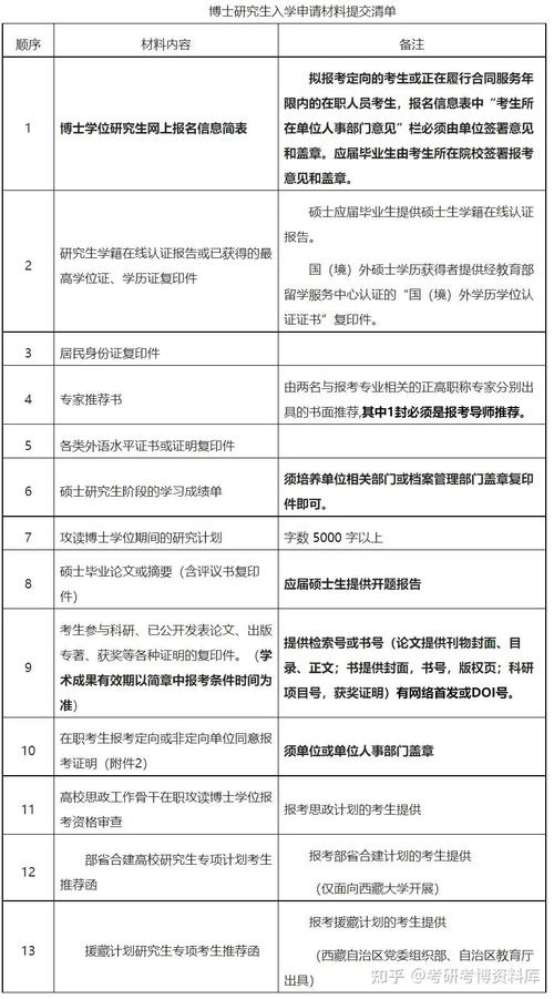
- 材料上传:按学院要求提交电子材料,通常包括:
- 身份证、学历学位证书(应届生提供学生证)复印件;
- 硕士课程成绩单(加盖公章);
- 外语水平证明(如CET-6、雅思、托福、专业外语等级证书等,部分学院接受发表论文的外语证明);
- 科研成果(已发表论文、参与课题、专利、获奖证书等,需提供封面、目录、正文关键页);
- 《专家推荐信》(通常2封,由具有高级职称的专家出具);
- 《研究计划书》(约3000-5000字,阐述研究背景、意义、方法、创新点及预期成果,部分学院要求模板);
- 其他材料(如《导师同意报考证明》、在职人员单位同意报考证明等)。
- 注意事项:材料需真实规范,部分学院要求提交纸质版(邮寄或现场提交),截止时间后不再补交;报名费一般为200元/人,通过研招网在线支付。
(三)材料审核与资格确认(报名后1个月内)
- 时间节点:一般每年10月中下旬至11月上旬。
- 审核主体:各学院招生工作小组对考生提交的材料进行初审,重点核查学历学位、外语水平、科研成果等是否符合报考条件;部分学院组织专家对材料进行量化评分(如科研成果占30%、研究计划占40%、本科和硕士成绩占30%),按招生计划数1:3-1:5确定进入考核名单(具体比例因学院而异)。
- 结果公布:学院官网公示进入考核的考生名单,同时通知资格确认事宜(现场或线上提交材料原件、核对身份等),未通过审核的考生不再参与后续流程,报名费不予退还。
(四)博士考核(笔试+面试,材料审核后1-2个月内)
- 时间节点:一般每年11月下旬至12月上旬(部分学院可能延至次年1月,具体以学院通知为准)。
- 考核方式:根据报考类别分为普通招考和申请-考核制,两者考核形式有所不同:
- 普通招考:以笔试为主,面试为辅。
- 笔试:分为外国语(全校统一命题,难度接近CET-6,侧重阅读、翻译和写作)和专业课(两门,由学院自主命题,考查专业基础知识和前沿动态),每科考试时间3小时,满分100分。
- 面试:通过笔试的考生进入面试,重点考查专业素养、科研潜力、创新思维及外语口语能力,部分学院要求进行PPT汇报(研究计划或科研成果)。
- 申请-考核制:以材料审核为基础,综合考核(面试为主,部分学院含笔试)。
- 综合考核:包括学术报告(汇报研究计划或已取得的研究成果)、专家提问(专业问题、科研思路、伦理意识等)、外语测试(听力、口语或专业外语翻译),部分学院加试专业笔试(针对跨专业考生)。
- 普通招考:以笔试为主,面试为辅。
- 成绩计算:普通招考总成绩=笔试成绩(外语×30%+专业课1×35%+专业课2×35%)×50%+面试成绩×50%;申请-考核制总成绩=材料审核评分×30%+综合考核成绩×70%(具体比例以学院公布为准)。
(五)拟录取与公示(考核后1个月内)
- 时间节点:一般每年12月下旬至次年1月上旬。
- 流程:
- 学院拟录取:根据招生计划数,按总成绩从高到低确定拟录取名单,报学校研究生院审核。
- 学校公示:研究生院官网公示拟录取名单(含姓名、考生编号、专业、导师、总成绩等),公示期不少于10个工作日。
- 结果通知:公示无异议后,发放录取通知书(一般次年6-7月),新生于9月入学报到。
(六)春季招生特殊安排(部分学院)
- 时间节点:一般每年3-4月(与秋季招生错开)。
- 特点:招生专业较少,多为理工科或交叉学科,考核方式以申请-考核制为主,报名材料、流程与秋季招生类似,具体需关注当年3月学院发布的春季招生专项通知。
关键时间节点汇总表(以2025年秋季招生为例)
| 环节 | 时间节点 | 主要事项 |
|---|---|---|
| 招生简章发布 | 2025年8月下旬-9月上旬 | 查看报考条件、招生专业、考核方式等 |
| 网上报名与材料提交 | 2025年9月中下旬-10月上旬 | 登录研招网填报志愿,上传身份证、学历学位证、成绩单、科研成果等材料 |
| 材料审核与资格确认 | 2025年10月中下旬-11月上旬 | 学院审核材料,公示进入考核名单,考生提交材料原件 |
| 博士考核(笔试/面试) | 2025年11月下旬-12月上旬 | 普通招考:笔试(外语+专业课)+面试;申请-考核制:综合考核(学术报告+专家提问) |
| 拟录取与公示 | 2025年12月下旬-2025年1月上旬 | 学院确定拟录取名单,学校公示,发放录取通知书 |
注意事项
- 信息获取渠道:四川大学研究生院官网(http://gs.scu.edu.cn/)是权威信息发布平台,各学院官网会同步更新招生细则、考核名单、公示通知等,考生需定期关注,避免遗漏重要信息。
- 导师联系:部分学院要求考生提前与导师沟通,提交《导师同意报考证明》;即使未明确要求,主动联系导师(附简历、研究计划)也能增加录取概率,但需注意礼貌和专业性。
- 材料准备:科研成果尽量选择高质量论文(核心期刊、SCI/SSCI等),研究计划需结合导师研究方向突出创新性;外语水平不达标的考生可提前准备(如报考当年3月参加CET-6,部分学院认可有效期内的成绩)。
- 时间规划:从发布简章到考核仅3个月左右,考生需提前6-12个月准备(如复习专业课、提升外语、积累科研成果),避免临时抱佛脚。
相关问答FAQs
Q1:四川大学考博对英语水平有什么具体要求?
A:四川大学博士招生外语水平要求因学院而异,一般需满足以下条件之一(以学院当年通知为准):(1)CET-6成绩≥425分;(2)雅思≥6.0或托福≥80分;(3)在SCI/SSCI/EI收录期刊上发表英文论文;(4)通过四川大学博士研究生入学外语考试(部分学院提供自主考试机会),部分专业(如医学、外语类)可能要求更高的外语水平,建议提前咨询学院招生老师。
Q2:申请-考核制和普通招考的主要区别是什么?
A:两者核心区别在于考核方式与侧重点:(1)普通招考:以笔试为主,重点考查专业基础知识和外语能力,适合应届硕士毕业生或跨专业考生;(2)申请-考核制:以材料审核和综合考核(面试为主)为核心,重点考查科研潜力、学术成果和创新思维,适合已有科研成果的往届生或在职人员,申请-考核制通常要求提前提交研究计划和科研成果,对学术积累要求更高;普通招考则更注重统一考试的成绩公平性,考生需根据自身条件选择报考方式,部分学院同时开放两种途径,可优先选择申请-考核制以提高录取概率。

