文博思齐教育

考博英语六级要求具体是多少?

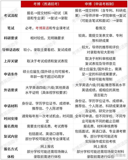
考博对英语六级的要求是许多考生在准备博士入学考试时关注的重点,虽然不同院校、不同专业的具体规定存在差异,但总体来看,英语六级成绩并非所有院校的硬性门槛,更多是作为参考指标或附加条件,其重要性取决于学校的层次、专业的性质以及博士培养的方向,从当前国内高校的普遍情况来看,考博对英语六级的要求主要体现在以下几个方面。

考博英语六级要求具体是多少?-图1
(图片来源网络,侵删)

从院校层次来看,部分双一流高校或科研院所对英语六级成绩有明确要求,尤其是人文社科类、管理学等对英语应用能力较高的专业,一些顶尖高校的博士生招生简章中会注明“考生需通过大学英语六级(CET-6),成绩不低于425分”,这相当于将六级成绩作为报名的“门槛”之一,未达到要求者可能无法进入初审环节,而普通院校或部分理工科专业对六级的要求相对宽松,甚至可能不直接要求六级成绩,转而通过其他英语能力测试(如雅思、托福或学校自主命题的英语考试)来评估考生的英语水平,部分院校对六级成绩的要求会因招生方式而异,如“申请-考核制”下,六级成绩可能作为综合评分的一部分,直接影响考生的竞争力;而统一考试制中,英语六级的重要性则相对弱化,更侧重于博士入学英语考试的分数。

从专业需求来看,英语六级的要求与专业的国际化程度密切相关,国际关系、外国语言文学、经济学、法学等专业,由于需要阅读大量外文文献、参与国际学术交流,通常对六级成绩有较高要求,部分甚至会要求六级成绩达到500分以上或提供雅思(6.5分以上)、托福(90分以上)等成绩作为替代,而理工科专业,如数学、物理、化学等,更侧重于专业基础和科研潜力,对六级成绩的要求可能较为灵活,甚至接受其他英语能力证明,需要注意的是,即使某些专业未明确要求六级,导师在筛选学生时仍可能将六级成绩作为参考,尤其是对于计划参与国际合作项目或需要阅读英文前沿文献的科研方向,六级成绩良好的考生更具优势。

从替代性要求来看,许多院校接受其他英语能力测试成绩作为六级的替代证明,这为未通过六级但英语能力较强的考生提供了机会,常见的替代性考试包括雅思(IELTS)、托福(TOEFL)、GRE、GMAT以及全国英语等级考试(PETS)等,部分高校规定雅思成绩达到6.0分或托福达到80分即可视为符合英语要求;而科研院所可能更认可GRE成绩,尤其是理工科专业,部分院校还接受本科或硕士阶段的全英文授课证明、英文论文发表记录等作为英语能力的佐证,考生在选择报考院校时,应仔细查阅招生简章,确认该校对英语能力的具体要求,避免因单一依赖六级成绩而错失机会。

除了硬性成绩要求,部分院校还对英语六级成绩的有效期作出规定,通常要求成绩在2-3年内有效,这是因为语言能力会随时间退化,学校希望确保考生具备当前所需的英语水平,六级成绩在“申请-考核制”中的作用尤为突出,部分高校将其作为“外语水平”评分项,占比可达10%-20%,高分六级成绩(如550分以上)可能在复试中带来额外优势。

考博英语六级要求具体是多少?-图2
(图片来源网络,侵删)

考博对英语六级的要求并非绝对,而是院校、专业、招生方式等多因素综合作用的结果,考生应根据自身情况,提前了解目标院校的具体政策,通过六级考试或其他替代性方式满足英语要求,同时注重提升英语实际应用能力,为博士阶段的学术研究打下基础。

相关问答FAQs

Q1:如果未通过英语六级,是否完全无法报考博士?
A:并非绝对,部分院校和专业不将六级作为硬性要求,而是接受雅思、托福等其他英语成绩,或通过学校自主命题的英语考试评估能力,若考生有英文论文发表、海外学习经历或参与过国际学术会议,也可作为英语能力的补充证明,建议直接查阅目标院校的招生简章或咨询招生办,确认具体政策。

Q2:英语六级成绩对博士录取的影响有多大?
A:影响因院校和专业而异,在“申请-考核制”中,六级成绩常作为综合评分的一部分,高分可能提升复试竞争力;而在统一考试制中,学校更看重博士入学英语考试的分数,对于人文社科、管理学等国际化程度高的专业,六级成绩的重要性较高;理工科专业则可能更侧重科研能力和专业基础,六级成绩的影响相对较小。

考博英语六级要求具体是多少?-图3
(图片来源网络,侵删)
分享:
扫描分享到社交APP
上一篇
下一篇