国考和省考作为我国公务员招录的两大主要途径,虽然同属公职考试体系,但在报考条件、招录范围、考试内容、编制性质及职业发展等方面存在显著差异,这些差异不仅反映了不同层级政府机关的用人需求,也直接影响考生的报考选择和职业规划,以下从多个维度详细分析两者的报考差别。

招录单位与层级差异
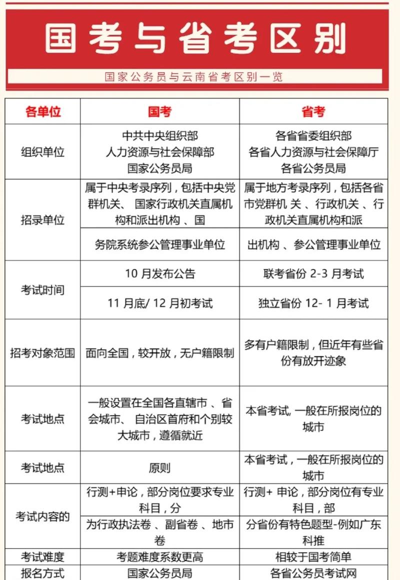
国考即中央机关及其直属机构公务员招录考试,招录单位主要包括中央党的机关、全国人大机关、国务院各部委、直属机构、办事机构等,以及垂直管理系统(如海关、税务、铁路公安、国家统计局等)的省市级及以下单位,其层级较高,覆盖全国范围,岗位往往涉及国家宏观政策制定、跨区域协调等职能,省考则是各省(自治区、直辖市)组织的公务员招录,招录单位涵盖省级党委、政府机关,市、县(区)、乡镇各级机关,以及部分垂直管理单位(如省以下司法、市场监管系统等),省考岗位更侧重地方性事务执行,如基层治理、民生服务等,层级相对较低,地域性更强。
报考条件与限制
报考范围
国考面向全国符合条件者报考,通常无户籍或生源地限制,部分特殊岗位(涉密或偏远地区)可能要求本地户籍或服务经历,省考则存在明显的地域性,多数岗位要求考生具有本省户籍或本省生源,部分省份针对特定人群(如大学生村官、三支一扶人员)设置定向招录,或对“本地高校毕业生”放宽条件。
学历与专业要求
国考对学历要求普遍较高,部分中央部委岗位明确要求“硕士研究生及以上学历”或“985/211高校优先”,专业限制也更严格,尤其涉及政策研究、国际事务等岗位,省考学历门槛相对较低,部分市县、乡镇岗位可报考“大专及以上学历”,专业设置更灵活,部分岗位不限制专业或要求“大类”专业(如“经济学类”“法学类”),但基层岗位可能要求“本地紧缺专业”。
年龄与其他限制
国考年龄一般限制在18-35周岁,部分特殊岗位(如应届硕士博士、偏远地区)可放宽至40周岁,省考年龄限制与国考基本一致,但少数省份(如西藏、青海)对基层岗位年龄适当放宽,国考部分岗位要求“基层工作经历”(如中央部委岗位需2年以上基层工作经验),省考基层岗位(如乡镇公务员)则对“应届生”或“无工作经验者”更友好,部分省份明确“应届生可报考所有岗位”。

与形式差异
笔试科目
国考笔试包括《行政职业能力测验》(简称“行测”,120题,120分钟)和《申论》(5道题,180分钟),部分岗位(如银保监、证监会)需加试专业课,行测题量更大,难度较高,侧重宏观政策理解和跨学科知识综合;申论材料多为国家层面议题(如经济转型、科技创新),要求具备全局视野,省考笔试科目与国考一致,但部分省份(如广东、山东)实行“分级考试”,省级岗位考《申论A卷》(侧重政策分析),市县级岗位考《申论B卷》(侧重执行能力),题量(如行测100题)和难度略低于国考,申论材料更贴近地方实际(如乡村振兴、区域发展)。
面试形式
国考面试多采用结构化面试,部分部委(如外交部、商务部)或特殊岗位采用无领导小组讨论,侧重考察综合分析、应急应变能力,题目更抽象(如“如何看待‘躺平’现象”),省考面试以结构化为主,部分省份(如江苏、浙江)引入“结构化小组面试”,题目更具体(如“如何组织社区垃圾分类宣传活动”),侧重基层工作实务和沟通协调能力。
编制性质与职业发展
编制类型
国考录用人员属于“中央机关编制”,享受国家统一工资福利标准,垂直管理系统(如税务、海关)人员由中央财政保障,普通岗位(如部委机关)晋升空间较大,但调动灵活性较低,跨省调动需通过中央组织部审批,省考录用人员属于“地方编制”,由省级财政保障,工资福利与地方经济发展水平挂钩(如广东、浙江高于中西部省份),晋升更依赖地方资源,但基层岗位可通过遴选考试进入省直机关,流动性相对较强。
职业发展路径
国考职业发展路径清晰,中央部委机关晋升速度较快(如科员-副科-正科-副处),但竞争激烈,部分岗位存在“晋升天花板”;垂直管理系统(如税务)实行“条块管理”,晋升受地方和上级双重影响,但稳定性高,省考职业发展更具多样性,基层岗位(如乡镇)可通过“职务职级并行”政策提前晋升(如科员享受副科待遇),市县岗位晋升与地方政绩挂钩,部分省份推行“公务员聘任制”,对专业人才需求较大。

报考策略与选择建议
考生需结合自身条件与职业规划选择:若追求高平台、强稳定性,且符合户籍、学历等硬性条件,可优先报考国考(尤其是垂直管理系统);若倾向于基层实践、灵活发展,或户籍受限,省考(尤其是经济发达省份)是更优选择,应届生可“双线备考”,先冲刺国考,再参与省考;在职人员可根据工作地点选择就近省份,减少通勤成本。
相关问答FAQs
国考和省考可以同时报考吗?
答:可以,国考和省考在时间上通常不冲突(国考一般在11月底,省考多在3-4月),且招录单位互不隶属,考生可同时报考,但需注意:若国考面试通过后,需放弃省考资格;若省考面试通过,国考录用单位可能要求放弃省考岗位,建议根据备考精力合理选择,避免“两头落空”。
没有基层工作经验,能报考国考吗?
答:部分国考岗位明确要求“2年以上基层工作经历”,但多数岗位(如税务、海关、铁路公安等)不设此限制,应届生或无工作经验者均可报考,具体需仔细查看《招考简章》中“基层工作经历”的定义(如“在县级及以下党政机关、企事业单位工作经历”),避免因理解偏差导致误报。
