公考和国考是许多求职者关注的考试类型,两者虽然都属于公务员考试范畴,但在招录范围、考试内容、管理权限等方面存在显著差异,理解这些区别有助于考生更精准地选择适合自己的考试路径,提高备考效率。

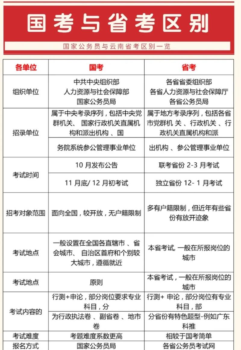
从招录范围来看,国考即中央机关及其直属机构公务员考试,招录单位主要包括中央党的机关、中央国家机关、国务院系统及其直属机构、中央行政机关直属机构和派出机构等,例如海关、税务、海事、铁路公安等部门,以及全国人大常委会办公厅、最高人民法院、最高人民检察院等系统,其招录范围面向全国,符合条件的全国各省(区、市)户籍人员均可报考,而公考通常指地方公务员考试,由各省(区、市)党委组织部、人力资源和社会保障厅(局)组织,招录单位覆盖省、市、县、乡四级机关,包括各地党委、政府工作部门,垂直管理部门(如省以下市场监管、税务系统)等,其招录范围具有地域性,一般仅面向本省(区、市)户籍或生源人员,部分岗位会面向全国招录,但需满足特定条件(如“服务基层项目人员”“应届毕业生”等)。
在考试时间安排上,国考时间高度固定,通常在每年10月中旬发布公告,11月底或12月初笔试,面试一般在次年2-5月进行,整体流程全国统一,例如2025年国考笔试时间为2025年11月26日,2025年国考预计2025年10月发布公告,地方公考时间则较为灵活,各省自行组织,多数省份集中在每年3-4月笔试(如联考省份),部分省份会单独组织考试,时间分布在上半年或下半年,例如北京、上海等地公考常在上半年举行,而四川、云南等省份可能在下半年招录,考生需密切关注各省人事考试网发布的公告。 方面,两者均包含《行政职业能力测验》(简称《行测》)和《申论》两门公共科目,但侧重点和细节存在差异,国考《行测》题量通常为135题,考试时限120分钟,题目难度整体略高于地方公考,尤其在数量关系、资料分析等模块对考生的解题速度和准确率要求更高,例如国考数量关系部分常涉及复杂数学运算,而部分省份公考(如河南、山东)可能简化为数学推理或减少题量。《申论》科目中,国考主题更侧重宏观政策、国家战略(如乡村振兴、科技创新、生态文明等),材料多来自中央文件、国家级媒体报告,要求考生具备全局视野;地方公考《申论》则更贴近本省实际,材料常涉及地方经济社会发展问题(如区域协调、基层治理、民生服务等),例如2025年浙江省考《申论》聚焦“共同富裕示范区建设”,而广东省考则侧重“粤港澳大湾区”相关内容,部分特殊岗位在国考和地方公考中会设置专业科目考试,如国考中的银保监会、证监会岗位需考财经类专业科目,外交部岗位需考外语水平测试;地方公考中,法院、检察院系统法律岗位可能加试《法律基础知识》,公安机关岗位需考《公安专业科目》。
招录岗位与职业发展路径也有明显区别,国考岗位层级较高,多为中央部委、直属机构(如海关总署、国家税务总局直属分局)或省级垂直单位,职业发展空间较大,晋升机会与中央政策关联度高,但竞争激烈,部分热门岗位报录比可达千里挑一(如国考海关、税务岗位),地方公考岗位层级从省直机关到乡镇街道均有覆盖,其中基层岗位(如乡镇公务员)占比较高,工作内容更贴近群众,晋升速度可能较快,但薪资待遇、福利保障因地区经济水平差异较大,例如东部沿海省份公务员薪资普遍高于中西部地区,国考岗位通常跨省调配可能性较低,工作地点固定;地方公考岗位一般在本省范围内任职,部分岗位存在基层服务期要求(如5年服务期内不得调动)。
报考条件方面,国考对学历、年龄、基层工作经历等要求更为严格,学历上,国考岗位普遍要求本科及以上学历,部分偏远地区或特殊岗位(如西部艰苦边远地区职位)可放宽至大专,但仅占少数;地方公考则更灵活,部分县乡岗位面向大专学历人员开放,年龄限制上,两者均为18-35周岁,但国考部分特殊岗位(如应届硕士博士毕业生)可放宽至40周岁,地方公考较少有此类放宽,基层工作经历要求上,国考中约30%的岗位明确要求具有“2年以上基层工作经历”,而地方公考中这一比例约为15%-20%,且部分省份(如江苏、浙江)面向应届生岗位比例更高。

管理权限与薪资待遇方面,国考公务员由中央组织部和人社部统一管理,薪资执行国家统一标准,但会结合地区差异设置附加补贴(如西藏、青海等地区的高原补贴),福利待遇较为稳定;地方公考公务员由各省(区、市)党委和政府管理,薪资执行地方标准,与地方财政状况挂钩,经济发达地区(如广东、江苏)薪资水平可能超过国考,而欠发达地区则相对较低,国考公务员的培训、交流机会更多涉及国家级平台,如中央党校学习、部委挂职锻炼等;地方公考公务员则更侧重省内培训与基层实践。
为更直观展示两者的区别,可通过以下表格对比:
| 对比维度 | 国考(中央机关公务员考试) | 地方公考(地方公务员考试) |
|---|---|---|
| 招录范围 | 全国范围内招录,面向符合条件的所有户籍人员 | 主要面向本省(区、市)户籍或生源,部分岗位全国招录 |
| 考试时间 | 固定在每年10月中下旬报名,11月底或12月初笔试 | 时间灵活,多数省份3-4月(联考),部分省份上下半年各一次 |
| 考试科目 | 《行测》(135题)、《申论》(国考主题宏观),部分岗位加试专业科目 | 《行测》(题量因省而异,多100-130题)、《申论》(主题贴近本省实际),部分岗位加试专业科目 |
| 招录单位层级 | 中央部委、直属机构、省级垂直单位(如海关、税务) | 省、市、县、乡四级机关,包括地方政府工作部门、垂直管理部门 |
| 报考条件 | 学历要求较高(本科为主),部分岗位要求2年以上基层工作经历 | 学历要求灵活(部分县乡岗位放宽至大专),基层工作经历要求较少 |
| 职业发展 | 层级较高,晋升与中央政策关联,跨省调动少 | 基层岗位多,贴近地方实际,晋升速度受地区经济影响较大 |
| 薪资待遇 | 执行国家统一标准,地区附加补贴,福利稳定 | 执行地方标准,与地方财政挂钩,发达地区可能高于国考 |
相关问答FAQs:
Q1:国考和地方公考可以同时报考吗?
A:可以,国考和地方公考属于不同的招录体系,时间上不冲突(国考通常在11月底笔试,地方公考多在次年3-4月笔试),考生只要符合各考试的报考条件,可同时报名,但需注意,若进入国考面试环节,部分省份公考可能会要求考生放弃面试资格,具体需参考招考公告,一旦通过国考并被录用,需放弃后续地方公考的录用资格,避免重复录用。

Q2:没有基层工作经历,可以报考国考吗?
A:可以,国考岗位中约70%不要求基层工作经历,仅面向应届毕业生或无限制人员报考,但需注意,部分中央部委、直属机构岗位(如党委机关、发改委等)会明确要求“具有2年以上基层工作经历”,这类岗位需考生在县级以下机关、企事业单位、村(社区)组织等累计工作满2年,工作经历计算截止日期一般为报考当月底,应届毕业生(含择业期内未就业毕业生)可报考“无限制”或“仅限应届生”岗位,无需基层工作经历。
